SVX日記
2004-09-01(Wed) メビウス、半復活
仕事から帰って、すぐに状態を確認してみた……が、うーん、どう分解していいのかもわからん。と、そこで思い出した。このメビウスMN-7860、実は台湾のMitac5031のOEMで、そっち方面からオンラインサービスマニュアルを入手していたのだった。早速ファイルを開いてみると、なるほど、ネジの外し方など全て説明してある。早速、ネジを隠しているゴムを取り除き、ネジを外す……が、そこからまったく外れん。結局、ムチャして1箇所ツメを折ってから、ようやく外し方がわかった。ちゃんとツメの位置もサービスマニュアルに書いておいてほしいなぁ。トホホ。
ヒンジ部が露出したので、状態を確認してみる。なるほど。LCDパネル側の金属製のプレートが、本体側の多板摩擦クラッチ付きのシャフトで貫かれている構造なのだが、プレートがブチッと破断してしまっている。しかも、LCDパネル側にプレートを固定している雌ネジが1箇所ポロッといっている。プレートは3箇所でLCDパネルに止まっているのだが、根元の雌ネジが折れたため、金属性プレートに負荷が転嫁され、プレートが逝ったらしい。
とりあえず対処として、ヒンジ側の折れたプレートを取り除くことにした。PCを閉じようとすると、ヒンジ部分が膨らむのは、このプレートが固着していることに起因するのだ。スパナで袋ナットを外し、プレートの破片を取り除く。取り除いたところで、とりあえず治しようもないので、そのままパネルの枠を元に戻してみたところ、左側のヒンジはグラグラするが(ヒンジを取り除いたのだから当然だ)、キチンとフタが閉まるようになった。というか、片方しか支えがなくなったのだからフタが閉まりっぱなしになって当然なのに、右側のヒンジだけで十分にパネルが支えられてしまう。これはつまり多板クラッチが重すぎて、それで破断したということではないのだろうか? すると、現在残った右側のヒンジにもかなり力がかかっているということになる。いずれにせよ、このままだといずれ右側も同じ事態になる可能性は高そうだ。
以下がその破断したプレートである。取り付けの場所柄、補強材を入れてつなぐわけにもいかず、ハンダでつないでも強度は足りないだろう。自分でイチから作れるほどの工具もないし、これは補修部品を当たるしかない。明日の朝にでもシャープに電話だな。
これは、PCからの通信電圧が±8Vに対して+16Vをブツけてしまったため、トランジスタがオフにならないのが原因なのである。RS-232Cの仕様としては最低±3Vもアリということなので、対処としては+16Vを+3Vに減圧してトランジスタのエミッタに供給してやればいいことになる。で、この3Vをどうやって作り出すか。手元には5Vの3端子レギュレータはあるが、3Vのものはない。そもそも、3Vにしてしまうと、LEDの最低駆動電圧もアヤしくなる。それに、たかがLEDのために3端子レギュレータを使うのももったいない。
単純に抵抗で分圧して、それを供給するのである。360Ωの抵抗なら手元にタップリあるのである。やたら抵抗を束ねているが、下流側は180Ωを作るため、上流側は1/4Wという定格を超えないためである。で、さっそくプレッドボードに組んで動かしてみる。
2004-09-02(Thu) ワケあって日記遅延
昨日、メビウスは応急処置を行ったものの、いわゆる片持ち状態であるからして、右側のヒンジへの負担は増大しているものと想像される。よく見れば右側の金属のプレートも勤続7年であるからして、かなりシワが寄っているように見える。元通りに修理するならば、破断した左側のプレートと、それを固定する雌ネジ(折れている)を保持している天板(LCDパネルの裏フタだ)を交換する必要がある。できれば、予防的に右側のプレートも交換したいところだ。で、早速、シャープの修理センターに電話してみた。
……え、どの部品か口頭ではわかりにくい、そこをなんとか……あぁ、たぶん……で、在庫は……あるッ!? そーですか(ほっ)、で、価格は……は、はぁ(ガビーン)、わかりました。どーも、ありがとうございます(しおしお)。
一昨日、65万円のハイエンドは細部の質感まで素晴らしい、と自慢しておいてなんだが、いくらなんでもこの価格、そんな簡単に出せるものではない。そもそも1.5万円で買ってきたジャンクなのである。破断の予防として右側のプレートまで交換するとなったら、1.5万円。そりゃ本体と同額だっつーの。シャープさんも商売だから強くはいえんけど、いまさらそんな修理パーツ欲しがってるのは日本で多分おいらだけなんだから、もう少し負けてくれてもヨイじゃぁないですか、トホホ。
そういや、このPCのACアダプタが壊れた時も修理センターに電話したんだっけ。確かその時もモノスゴい金額をいわれて、愛想よくありがとうございましたといいつつ、あきらめたよなぁ。まぁ、ヒンジは現在のままでも使えないことはないが、愛用の品だし、ここはひとつ修理することにしよう。ただし、天板も右側のプレートもあきらめ、左側のプレートのみ注文し、あとはなんとかする。それでも3,000円だが。明日にでも、近所のサービスセンターに電話して注文だ。
さて、メビウスが片付いたところで、再びシリアルポート切り替え機の通信中LED点灯しっぱなし問題を片付ける。昨日、ブレッドボード上で修正回路のテストを行ったので、それを基板に実際に施すワケだ。んが、既にケーブルの長さを最適化してしまったため、ケースから基板を取り出すことはできない。
一方、表は悲惨なもんだ。結構な密度なのに空中配線。狭いところに発熱する抵抗をグチャっと並べるわ、トランジスタのエミッタは表を飛び回るわ、抵抗も470Ωに変更しなくちゃならんわで、結構な作業量であった。で、配線チェック、イザ接続。
……つーか、相変わらず点灯しっぱなしなんですが……。なんなんだよー、これ。自信なくすなー、もー。昨日の「エミッタの電圧が高すぎる」という理屈が間違っていた? それとも他に原因が? というわけで、今日の日記タイトルの「ワケあって日記遅延」というのは、問題が解決するまで日記を公表するのを遅延するって意味。いつまでもヘンなことで悩んでいるとカッコ悪いことこの上ない(結局、この翌日解決)。とはいえ、深夜まで必死で原因を探す。RS-232Cの通信規格の再チェック、トランジスタ2SA1015の仕様の再チェック。そもそもプルダウン抵抗ってどういう理屈よ。負荷抵抗はホントに10kΩでいいのか? ブレッドボードまで持ち出して電圧電流の実測。むー、オシロなんて持ってないから、信号の変化は想像するしかないけど……。結局、3時まであーだこーだするがわからずじまい。うわーん。
2004-09-03(Fri) シリアルポート切り替え機+α「EX232CP」ついに完成
まずはメビウスだが、朝に近くのシャープのサービスセンターに電話して、修理に必要な左側のプレートについて聞いてみた。結果、修理部品のみ代引きで送ることもできるし、取りに来てもらってもよいとのこと。ただ、さとう玉緒似の声のお姉さんによれば、パーツの値段は3,000円ではなく2,400円で、もしかすると昨日のモノとは違う可能性があり、口頭だけの確認でパーツを注文して違うものを代引きで送ってしまうと返品がきかないので、近所であることだし、パーツがサービスセンターに到着後に取りにくることを勧めてくれた。
私としては、写真なりを電子メールしてそのパーツがホントに必要としているモノなのか確認したいところであったのだが、サービスセンターには電子メールがないらしく、ファックスならばと……いまどき電子メールなしでファックスだけかよ!! まぁしかし、かなりフレキシブルな対応をしてもらえたので十分満足である。パーツ入荷の連絡を楽しみに待っていることにしよう。センキュー、玉緒っち。
で、それはさておき、昨日ヘコみにヘコんだ、シリアルポート切り替え機が動かない問題、厳密にいうと通信時のみ光らせたいLEDが点灯しっぱなしになってしまう問題である。どーにも気になって仕方なく、仕事前にひとテストして、通勤中に悩みまくり、仕事中にも悩みまくり、昼休みに回路図引きなおし、午後は仕事にならず、夕方になって持参した参考書の一点に目が止まった。
スタートビットはLowでしょ、だから-8V……いや違う、秋月の簡易レベルコンバータ回路は、極性が反転するとあった。コード読んだら反転してないじゃん、と思ったけど、やっぱり反転してたんだ、そういえば、PC側のTxDって非通信時-8Vだったような気も……。つまりは、スタートビットは0(Low)で+8V、ストップビット(非通信時)は1(High)で-8Vなのだだだだだっ!!
結局、基本的な常識がない私なので、スタートビットは正電圧、ストップビットが負電圧ということを読み違ってしまい、LEDを反転制御しようと通常使わないPNP型トランジスタを持ち出してしまっった時点ですでに間違っていたのである。結局RTS-CTSと同じく、NPN型トランジスタでフツーに組めばそれでよかったのである。ぐわしゃーん。
ただ、ここでただ転んではイケナイ。回路の修正の前になぜ現在の回路でLEDがまったく「消灯」しないか確かめなければ。わたしのカンが確かならば……というわけで回路はそのままに、できるだけHigh……じゃなくてLow(やっぱりまぎらわしいッ!!)の瞬間が多く出現するようにアスキーコード0x6Fの'o'(小文字のオー)を連続送信してみた。……よく見ると微妙に発光が弱くなっている、回路としては正しく機能していたのである。ついでにトランジスタのスイッチングスピードを上げるため、スピードアップコンデンサをハサんでみる……が、これは変化を確認できず。結局、人間の目には残像があるため、10%の点灯は確認できても、10%の消灯は確認しヅラいということだったのだ。
あらためて、回路の修正である。もー、ギタギタである。そりゃ、もともとギチギチに組んだ回路を2回も修正すればギタギタになって当然である。もう一度最初から組みなおしたいような気もするが、とりあえず、動かすことを優先である。もー、ランド剥がれまくり、基板焦げまくりで、汚らしいことこの上ない。
しかし今回は勉強になった。盲目的に使っていた10kΩの終端抵抗やプルダウン抵抗の意味、RS-232Cの詳しい仕様、スピードアップコンデンサの復習。結局ムダだったとはいえ、PNP型トランジスタを使ったのも初めてだし、分圧回路でLEDを駆動する場合の非効率さも体験できたし、ダイオードをうまく使えばもう少し定電圧電源回路を作れるってことも復習できた(読んだはずなのに忘れてたよ)。なんだかんだいって参考になったのがこの本「図解・わかる電子回路」だ。今から1年チョイ前、私が電子工作を始めるに当たってとりあえず購入したブルーバックスである(後にも先にもコレだけ)。私はPICによるデジタル回路がメインのため、この本にある多くのアナログ回路は参考にする程度ではあったが、やはり知っておくべき知識である。
2004-09-04(Sat) 秋葉で買い物
さて、今日は久々に秋葉での買い物である。過去の記録を見ると、6/20、6/26、7/11、9/4と秋葉に通っている。途中、名古屋の大須に8/4に行っていることを勘案すると、最低月イチで電気街に行かねばならない体のようだ。
今回のメインは、SVXのエアコン修理のためのコンデンサ購入だ。2chのコンデンサ液漏れ板でチェックした店、ラジオデパートの2階に向かう……って、ココは自作を始めた時に右も左もわからないまま、初めてパーツを購入した店じゃないか。瀬田無線ってココのことだったのか、ちょっと縁起がいいなぁ。「安いパーツは2倍買っておく」というオレの法則に則って2組のコンデンサを買う。
| 瀬田無線(ラジオデパート2階) | |||
|---|---|---|---|
| 10uF 50V 105℃ | \40 | @4 | \160 |
| 22uF 16V 105℃ | \40 | @2 | \80 |
| \240 | |||
「ネジ屋」という看板にひかれて、皿ネジのネジ穴加工グッズを探しにフラフラと店に入る。そういうドリルビットは見つかったんだけど、シャフトが太くてルータじゃつまめない。そりゃ、フツーはルータじゃやらないよな。値段も結構するので保留。一方で、作業効率を改善しそうな安物のバイスを買う。いわゆる万力ってヤツだ。が、500円だけあって十力も出そうにないが、あったほうが便利だろう。
| 西川電子部品 | |||
|---|---|---|---|
| ミニバイス ST-80 | \504 | ||
| 秋月電子通商 | |||
|---|---|---|---|
| 9pinDINプラグオス(ハウジング装着用) | \50 | @3 | \150 |
| 9pinDINプラグオス(基板取付用) | @1 | \60 | |
| LEDキャップ | \30 | @5 | \150 |
| 標準DCジャック(パネル取付用) | \30 | @2 | \60 |
| LED黄色 | \10 | @5 | \50 |
| コンデンサ10pF | @20 | \200 | |
| PIC16F648A | \220 | ||
| PIC16F819 | \300 | ||
| ショットキーバリアダイオード1SS108 | @10 | \150 | |
| \1,340 | |||
配線材とか3端子レギュレータが欲しかったので、定番の千石へも。モノラルジャックはアパートのドアセンサを製作(未定)するためのもの。DCプラグ&ジャックはLOOXのアダプタをメビウスに挿すために使った部品の補給。そのうちに、またなんか使うかもしれんので。
| 千石電商B1F | |||
|---|---|---|---|
| 配線材(2m x 10本) | \430 | ||
| スズメッキ線(φ0.4mm) | \50 | ||
| \480 | |||
| 千石電商2F | |||
| LM317T(可変) | \100 | @2 | \200 |
| TA7812(12V) | \70 | @1 | \70 |
| φ3.5モノラルプラグ | \40 | @2 | \80 |
| φ3.5モノラルジャック | \30 | @2 | \60 |
| DCジャック | \80 | ||
| DCプラグ | \70 | ||
| \560 | |||
| あきばお〜 | |||
|---|---|---|---|
| アルカリ単3 | \18 | @20 | \360 |
| アルカリ単4 | @10 | \240 | |
| メタハイ単4 | \200 | @2 | \400 |
| \1,000 | |||
| 小沼(ラジオセンター1F) | |||
|---|---|---|---|
| トグルスイッチ 2回路2接点 | \50 | @8 | \400 |
| スライドスイッチ 2回路2接点 | \30 | @5 | \150 |
| \550 | |||
で、買い物ではないが、秋葉に行くと知らずに足がむかうのがトライアミューズメントタワーだ。ここはレトロゲームのフロアがあって、結構入れ替えもあるもんだから昔のリベンジにもってこいなのだ。今日は、家で日々鍛えているゼビウスと、久々に初代のグラディウスがやりたい気分だったのだが……ゼ、ゼビウスがあるじゃん!! ゼビウスは比較的メジャーなので期待薄だったのでこりゃうれしい。あ、あれ? 家で練習してたのより、簡単。縦長画面だからか? うわ、16エリアクリア!? うそー。なんと、2回目のプレイで16エリアをクリアしてしまった。まさに、見事リベンジを果たしたって感じ。グラディウスは残念ながら置いてなかったが、代わりにドラゴンバスターが。こちらは4面で死亡。うーむ、攻略をおさらいしておかなければこんなもんか。ほかにエイリアンシンドロームを5面まで。進歩しないがいつかクリアしたいなぁ。
で、帰り際に上野でなにげによるのが、THE STUDY ROOMという店。乱暴にいうと学研の科学の店版。子供ができたら、こーゆートコロに連れてきて、アレゲなガキに育てたいと思う。今日は作業用のルーペが欲しくて入った。ペン型の望遠鏡にもなるヤツに心を惹かれつつも、安物の虫眼鏡に落ち着く。私はカメラも好きなので、中途半端なブツは買う気が起こらず、買うものは高級品か安物に2極化するのであった。
| THE STUDY ROOM | |||
|---|---|---|---|
| ペンクリップ方スコープ(虫めがね) | \210 | ||
2004-09-06(Mon) やっかいな……
どうもテスト基板からの受信がうまくいかないと思ったら、PC側の受信設定が300bpsになってた……。というか、テスト時にLEDを少しでも長く光らせようと思って変えていたのをすっかり忘れていたのだった。そりゃ、受信できんわ、スーパーバカーン。
と、それを修正してもやっぱり通信できず。何が悪いんだかさっぱりわからず……いや、もしや……と思って232C切り替え器を外して直接接続してみたら……げッ!! 通信できるではないか。いやしかしそんなアホな、結線は間違ってないはず。ということでテスト基板を装着する側にライターをつないでみたら、これはうまく動く。
つまりこれは、デジタルやロジックの問題ではなく、アナログ的な問題のわけだ。もう一度、切り替え器を通じてテスト基板を動かすと……なぜかこんどは動く。が、微妙に挙動が違う。なんだー、わけわからんぞー。というか、そういう微妙な問題なわけだ。
秋月のライタはちゃんとレベル変換ICを利用している。しかし、今回のテスト基板に載っている232Cの送信回路は、RTS-CTSにかかる電圧を利用してTxDを送信するという、ウルトラCをやっちまっている。そこにきて、232C切り替え器などというものを間にはさみ、しかもLEDなんぞ点灯するようにしてしまっているので、動作がアヤシイくなっているのだと推測される。ももももも。
2004-09-07(Tue) 一部問題解決
昨日の232C切り替え器を間にはさむと挙動がおかしくなる件だが、あっさり解決してしまった。なんのことはない、いままで盲目的に使ってきた秋月のLCDパネルキットの「232Cレベル変換送信回路」に若干の不備があったのだ。やっぱりなんでも理解してから使わんとイカンということだな。
ここで、A点の電圧を0VにするとHigh出力、5VにするとLow出力になるわけだが、実はこの電圧に問題があったのだ。まず、High/Lowとヒトコトにいうが、実際に何Vが出力されているのか考えてみる。それを計算するためには、受信側の回路を想定する必要があるので、以下のような回路を想定する。
これに気づいてしまえば、あとは簡単である。ウチのPCはRTS-CTSの出力が8Vであるから、出力は+4Vになるのである。+4VであればRS232Cの規格の+3Vをクリアするため、これは清く正しくHighなのである。しかし今回製作した232C切り替え器をはさむと状況は一変する。
こうすればよい。そもそも10KΩというのがデカすぎだったのである。図のようにすれば、最もキビシイ状況でも+3Vを確保することができるのである。2KΩという抵抗は手元にないので、2.2KΩに取り替えてみたところ、ちゃんと送信ができるようになった。やれやれ。
2004-09-08(Wed) メビウス復活!! 問題解決!!
さて、今日は朝から仕事をサボって松戸のシャープに届いているメビウスのヒンジの部品を取りにいく。今日もSVXはバリバリMaxHeat!! ホントに熱い車……いや、暑い車だぜ。エアコンが勝手にONになる症状が出ないだけマシだが、早く治さなきゃなぁ。途中、暑さに耐えられなくなりエアコンをONにしCool側のボタンを押し続けつつ運転して松戸のシャープに到着。
松戸のシャープは想像と違って事務所だけでなく、流通拠点である倉庫のようなデカい建物であった。入ってスグ横のサービスセンタに入って、おばちゃんに部品を取りに来た旨を告げる。古田を吉田に間違えられており(よくあるんだ)ちょっと手間取ったが、部品は無事到着していた。壊れた部品を持参しているので形状が同じかどうか確認させてもらうと……ちがうじゃんかよッ!! ……じゃなくて、パーツが左右逆なのだ。するとそこへ、先日電話で対応してもらった、さとう玉緒似の声のお姉さんが現れた。
おぉ、声はさとう玉緒似だけど、ルックスは柴咲コウ似ではないか!! などと一瞬違う世界に旅立っているうちに、おばちゃんが伝票を左だけのパーツに修正し始める。……いや、決して柴咲玉緒ちゃん(仮名)にクラッときたわけではないが、両方購入させてもらうことにした。右側のパーツも勤続(7年)疲労が溜まっていそうだし、いざ目の前にあるならやっぱり買いたくなってしまうのである。手持ちがギリギリだったが、片側2,415円、両側で4,830円(税込み)。た、高い……が、このパーツは軸の部分も込みなので、ある程度しかたないか。しかし、玉緒っちのちょっと気の利いた対応はうれしかったなぁ。やるな、シャープ!!
余談だがサービスセンタにいる間、奥のほうで断片的に「HDDの中身が消えたから、新製品に交換するようにいわれてて……訴訟するならそれはお客様の自由ですので……内容証明で送れと……ですから、同型の製品との交換しかできないと……」とか、いう打ち合わせする声が……まさしくクレーマーの話題である。そーだよねー。サービスセンタといえばクレーマーとの戦場でもある。クレーマーまでいかなくても、ヒドいこと言われることが多いんだろうなぁ(そういや、おいらも以前にちょっとキレたことがあったなぁ、チト反省)。
さて、シャープに行ったら他の壊れそうな部品が壊れた時にすぐ電話で注文できるよう、部品番号をカタログでチェックさせてもらうつもりだったので、その旨を聞いてみた。結局MN-7860そのもののカタログはなかったので、似たようなPCの部品図を見ながら指定し、天板とCPUファンの部品番号と価格を調べ、折り返し連絡をもらうことにした。しばらくして電話があり、該当品が判明しましたということで話を聞いてみると……天板は8,100円(税別)……こ、これは以前に9,000円と聞いていたのでダメージは小さかったのだが、ジャカジャンッ!! CPUファンはヒートシンク込みで17,000円(税別)!! ぐわゎ〜ん……私の購入価格15,000円を軽く飛び越すお値段、出てまいましたッ!! 今回のヒンジのパーツでさえ5,000円弱と私にとってはギリギリの線だったので、いざファンが壊れた日には適当なファンを買ってきて(当然治す!!)ムリヤリひっつけることになりそうである。
さて、午後から行った仕事から帰宅して、すぐにメビウスの修理に取り掛かった。まずは、パネルの枠のパーツを外し、ヒンジのカバーを外す。どちらもかなり固くツメで固定されていて、かなりのコツと勇気が必要だ。ヒンジが露出したら、ネジを外して左側のプレートの破損パーツを取り除く。
柴咲玉緒ちゃん(仮名)にくらっときて、右側のプレートも購入してしまった(ん?)ので、右側も交換する。LCDパネルを止めている4本のネジを外し、手前にひっくり返す……と、ゲッ!! 右の雌ネジも左と同じようにポッキリ逝ってる……なんなんだよー、設計強度不足じゃねーのかよコレ。プレートは3箇所で止まるようになっているため、根元の部分に力が集中しやすい反面、残りの2箇所で十分に支持できるというのも確か。適当に接着剤でひっつけておこう、ムダだとは思うけど。
右のプレートは上をバックライトを点灯するインバータの高圧線が通過するため、保護のプラ板が貼ってあった。剥がして同じように新しいプレートに貼り付けて、取り付ける。後は各カバーをパチパチとハメて、ネジを締めたら、修理完了ッ!! メビウス完全復活である……うれしい……。性能的にはもはやどーしよーもないPCであるが、いろいろ手をかけているのでカワイイヤツである。これからも元気で働いておくれよ。うるうる。
さて、今日はネタが盛りだくさんである。メビウスが治ったところで、メビウスのシリアルポート内の負荷抵抗を調べてみるのである。RS-232Cの規格では3〜7kΩとなっているが、ホントにそうなのか? 調べるためには、以下のような回路をブレッドボード上に構築し、メビウスのシリアルポートに接続、各場所の電圧と流れた電流を測定した。
結果、内部の負荷抵抗5kΩ弱であると推測される。確かに規格の3〜7kΩ内のちょうど中間値である。こう考えると、RS-232Cという通信回路は極めてシンプルな回路であることがわかる。今となってはレガシーなポートではあるが、このシンプルさこそが、今日もシブとく生き残っている理由なのだろう。
で、最後にアナログメータの製作の続きである。テスト基板からPCへの通信はできたのだが、PCからテスト基板への通信がさっぱりできない。そこで原因として閃いたのは「消費電流が多すぎではないか」ということだ。現在、テスト基板はPC側のRTS-CTSからの電圧のみで稼動しているが、もしかすると電流を引き出しすぎていて、PC側の送信電圧を食ってしまっているのではと考えたのだ。とすれば、テスト基板を外部電源で動かせばよいことになる。
2004-09-09(Thu) 続・シリアルポート考察
昨日、PCのシリアルポートのRxDピン内部に存在する抵抗値、いうなれば下流側の抵抗値を計算して推測したが、よく考えたらRTS-CTSピン内部の制限抵抗値、上流側の抵抗値も知ることができるのではないかと気づいた。しかも、新たに回路を起こしてテストする必要もなく、昨日のデータを元に再び方程式を解くだけである。
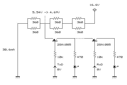
昨日の計算では通常の方程式だったが、今日のは連立方程式が必要だ。久々に学校の勉強が役立つ瞬間である。ゴチャゴチャと式を書きつらね、結果を得る。電圧は8.04V、制限抵抗は263Ωであることが判明した。
ここまでわかると、さらにいくつかの考察ができる。今回RTS-CTSからトランジスタの間の抵抗を2.2kに変更することで問題の解決を図ったが、この抵抗自体がさほど必要でないことがわかるのだ。2.2kの抵抗を挟んだ場合に流れる電流は1.1mAだが、抵抗を無くしても1.6mAに増大するだけなのである。
さらに、RTS-CTSからグランドに短絡した場合も計算できる。その場合は、30.6mAが流れて制限抵抗に0.246Wの損失が発生する。フツーの抵抗は1/4Wでそれだとギリギリ(おそらくかなり熱くなるレベル)であるから、内部の制限抵抗は、たぶんちょっと大き目の抵抗なんだろうな。RS-232Cの規格には「短絡を許容する」という条件があるが、なるほど、こういった制限抵抗が付加されていることにより規格に適合しているのだ。なるほろー。
2004-09-10(Fri) 続々・シリアルポート考察
またまた、シリアルポートの考察である。上流側の制限抵抗の値がわかると、一定の電圧を確保しながら流せる最大の電流がいくらかということも導けることに気づいた。つまり、短絡すると30.6mAの電流を流すことができるものの、短絡回路の電圧は0Vになってしまう。今回はシリアルポートから実用的に使用できるいわば「バスパワー」を計算してみるのである(なお、あくまでウチのメビウスでの計算結果である)。
シリアルポートの電圧は最大8.04Vであり、正規化されていないので電流を引き出すほど電圧が低下してしまう。実用的に考えると5Vのシリーズレギュレータをかますことになるだろう。すると、回路の電圧を6Vに維持しつつ使える最大電流値を計算するのがよいだろう。
ゲッ。たった7.5mAである。よく赤色LEDを光らせる時は470Ωをかませて、(5V - 2V) / 470Ω = 6.4mAなんてやるが、それだけでほぼギリギリである。PIC自体の消費電流も調べてみよう。私は12F675と16F819を4MHzで内蔵オシレータにより動かすことが多いが、12F675で0.8〜1.1mA、16F819で1.1〜1.4mAである。PICでLED制御するとそれだけであっぷあっぷということだ。USBは1ポートあたり500mAも流せる規格であるから、シリアルポートから引き出せる電流はビビタルモンデュアルといえよう。昨日計算した通信時の電流は、抵抗なしで1.6mA、オレ仕様の2.2kΩで1.1mA、秋月仕様の10kΩだと0.5mAであるから、少しでもバスパワーを引き出したい場合、RTS-CTSとRxD間の抵抗はギリギリまで大きくしたほうがよいということになるわけだ。
今までシリアルポートといえば「つなげばつながる不思議なコネクタ」という認識だったが、こうやって外部からちょっかい出すだけで、内部の構造が浮き出てくるというのは新鮮な発見であった。これ読んでて興味を持った人は自分のPCのシリアルポートの仕様を調べてみてはどうだろう。RS-232Cの規格はいいかげんなので、各PCで仕様は(たぶん)バラバラだろうから、きっとオモシロいぞ。短絡を許容する仕様だからよほど危険はないしね。
さて、今日はカミさんが職場から古いPCを格安で入手してきてくれた。具体的な値段は伏せるがマジで格安である。スペックはPenIIIの500MHzで、愛用のメビウスの倍速だ。うれしいことにシリアルポートもついていて、ドッキングベイ形式でフロッピーとCDROMを装備できる。とりあえずWin2kをインストールしたが、かなり快適。うちのPCの中ではかなり高速な部類に入る(^^;)。しかし、メビウスを苦労して修理したところなので、意地でも乗り換えない。乗り換えないったら乗り換えない。
話題は変わるが、私はビール党である。とりあえずビールというのもありだし、じっくり呑むのもありだと思っている。で、じっくり呑むにはやっぱりギネスなのである。最初このビールを呑んだときは、あまりの苦さに悶絶したが、慣れてしまうと日本製の黒ビールなど黒ビールの水割りにしか感じなくなってしまうから不思議だ。このギネスビールはアイリッシュであり、つまりアイルランド製だ。私はビール以外にもスコッチウィスキーが好きで高いシングルモルトを時々呑むが、これはスコティッシュであり、つまりスコットランド製だ。アイルランドとスコットランドはどちらもイギリスである。イギリスという国は料理はロクなもんがないのに、酒は素晴らしいというのが面白い。しばらく前までギネスを呑める店は大変少なかったが、最近アチコチにアイリッシュまたはイングリッシュスタイルのパブができて呑めるようになったので嬉しいトコロだ。というわけでみなさん、素直に焼酎ブームに乗って浮かれるのでなく、ひとつギネスを呑もうではないか。うまいぜ。
2004-09-11(Sat) 駅からハイキング〜水戸
さて、今日はひさびさにカミさんとお出かけである。JRの主催する「駅からハイキング」というイベントに参加するのだ。この「駅からハイキング」とは事前にインターネット予約で名簿に名前を載せてもらい、指定の時間帯(概ね午前中)に指定の駅で下りるだけで参加できるというもの。参加費は無料。非常にお気楽に参加でき、そこそこ変化に富んだ路を散歩でき、ちょっとしたオマケまでもらえるという楽しいイベントである。前回は千葉の鋸山登山に参加し、出先でSVXの販売店から電話を受けたことを覚えている。
今回は水戸の市内を歩くというイベントで行程は10kmほど。降りる駅は「偕楽園駅」。ホームが片側しかないという珍しい臨時駅だ。今回のオマケはモノでなく黄門様との記念撮影(^^;)。印籠を持たせてもらい、チト照れながらの撮影である。どは〜。
駅を出て、500mlのペットボトルと缶バッジのオマケをもらって出発。偕楽園を通り過ぎ、千波湖を回り、水戸駅へ向かう。行程にはいろんな見所もあるのだが、わしらはどーでもいい話をしつつ、ほとんど無視して突き進む。途中で弁当食べたり、再び500mlのペットボトル「黄門様の名水(水戸水道局)」というツッコミどころ満載の飲み物をもらったり、SVXを目撃したり、梅酒を試呑したような記憶がある。ちなみに、以下は街角で私の目を引いた「街角のヘンな物」である。
水戸駅について喫茶店で一服。帰りの電車で暇しないように(鈍行で往復したので各1時間半かかる)本を購入する。文庫に下りてくるのを待っていた、神林長平の「小指の先の天使」だったが、待てずにとうとう買ってしまったようだな、零。フムン。こんなことなら発売直後に買っておくんだったよ、ラテル。
電車に乗る直前に面白いものを見つけてしまった。水戸黄門の「印籠弁当」である。別に腹減ってなかったので、弁当を買うつもりなどなかったのだが、これには思わず心を奪われた(^^;)。つくりも立派なので弁当箱として再利用できそうだし、晩飯用に1,000円で購入してしまう。
2004-09-12(Sun) SVXエアコン修理
暑さも一段落したところで、しばらく棚上げにしてあったSVXのエアコン修理を決行するのである。なお今日の日記は、今後SVX乗りの方が自分でエアコン修理を行う場合の参考書になることも考えつつ書くつもりなので、そーゆーことで。
まず、厚紙を2枚用意する。1枚には先人より賜った作業手順の要点をメモしたもの。もう1枚は両面テープを4筋貼り付けたもので、外したネジを保持するためのものである。それと、ひととおりの工具を持ってSVXの元へGOである。私は冷たい麦茶も用意した。暑い日の日射病や脱水症状を防ぐばかりか、作業は長期戦になるので息抜きにもよい。なお、開始時刻は午前11時である。
ステアリング左側のコインホルダを外す。スキマにドライバを突っ込んで「うりゃ」とやると外れる。ちょっと怖いが、こんなところで怖がっていてはいかん。とはいえキズつけると悲しいので、できるだけ丁寧にやろう。コインホルダが外れたら同じ要領で、ステアリング右側のミラー操作パネル、デフォッガ&駐車灯パネルを外す。双方ともカプラを外して部品を分離するが、ミラー操作パネルはともかく、デフォッガ&駐車灯パネルはちょっと奥にカプラがあるので、ミラー操作パネルのあった穴からカプラ部分を引き出して外そう。根元を無理に外そうとすると壊れるぞ。
ミラー操作パネルの奥にはネジがある。このネジは足元の内装を止めているネジで外す必要がある。んが、私の場合は非常にカタく止まっていた。プラスネジの山があるが、ドライバではまったく歯が立たない。ヘタすればナメること確実。ここはゼヒともエクステンション付きのラチェットを用意してほしい(最後に紹介する)。かなり奥にあるのでスパナやメガネレンチではかなりオフセットのついたものでも届かないハズだ。私の場合1,000円の工具セットのラチェットを使ったが十分だった。安い工具も使いようである。
ステアリング左右のスイッチパネルを浮かせる。内側のスキマに指をつっこんで「えぃっ」とやる。以後、ステアリングは作業に応じて適宜上下に動かすことになるので、もっとも下に調整しておいて上下させるとよいだろう。この場合は下である。なお、スイッチパネルは浮かせるだけで外すのは後回しであるが、浮かせた下にあるネジを外す。左右2箇所ずつの4箇所のネジだ。ちゃんとさっき用意した厚紙に貼っ付けて「スイッチパネル脇」とか書いておくこと。
なお、外すときにケーブルに注意。左側の矢印はワイパ格納位置変更スイッチのカプラ、右の矢印は足元ライト用のカプラだ。内装を外しつつ、両方外して分離しよう。内装が外れたら、似たような金属の内装があるのでそれも外す。ネジ4本で止まっている。これもカタく止まっているので、ラチェットで外そう。場所が広いのでスパナやメガネレンチでもよいが、ドライバで挑戦するのは無謀である。
先ほど浮かすだけで放っておいたスイッチパネルのカプラを外し、スイッチパネルを取り外そう。カプラはかなり奥の方にあるので、ここは背面飛びの要領でガッと上半身を仰向けにステアリング下に潜り込ませるとよい。なおカプラを外しても安心せず、ケーブルの取り回しを覚えてから取り外すこと。何も考えずに外すと、後で取り付ける時に困るぞ。
メータパネルの枠を外そう。矢印の位置に3本のネジが上向きに刺さっている形だ。外したら「ボコーン」と手前に引っ張って外す。ただし左側の時計にカプラがあるので、大胆に引っ張り過ぎないように。カプラが外れたら完全に分離できる。外すとかなりワイルドな外観になるが、ビビらず進もう。
エアコンユニット上の風の吹き出し口を外す。矢印のネジ2本を外して「ガチョン」と引っ張る。ネジ2本を外す時は慎重に。とっちらかってネジを奥に落としたりすると残りのSVXライフが気持ち悪いものになるぞ。なお、矢印で示したカプラは時計につながっていたカプラだ。長さの余裕を確認してパネル枠を外すときの参考にして欲しい。
吹き出し口のフレームをズラす。下のネジを外し、上のネジを緩めてフレームを「ビヨーン」と横に向け、再び上のネジを締めよう。写真の傾き具合は足りないくらい。あとでエアコンユニットを外す時にジャマになるのでここで思いっきり横に向けておくとよい。フレームを横に向けたら、エアコンユニット上部の矢印のネジ2本を心静かに外そう。
メンドーなことにエアコンユニットの下部はカーステのフレームと共締め状態になっている。そのココロは「カーステも外す必要がある」である。とりあえずカーステの枠は、下部のネジを1本外して引っ張れば外れるので、矢印部分の2本のネジを外そう(これは左右違う形状のネジなので注意)。ネジを外したら、あとは「うりうり」と気合でがんばる。私の場合はカーステを手前に軽く緩める程度で、無理矢理外すことができた。んが、あんまり無理するとカーステのフタにキズが付いたりするので注意。ここは自由研究とする。カーステを1度も外したことがない人は苦労すると思うが、ここはひとつ苦労しておこう。
エアコンユニットが浮いたらカプラを外して取り外すのだが、接続は矢印の3箇所。通常の電気配線のカプラが2箇所と、室内温度を得るためのチューブだ。チューブは引っ張れば外れるが、ここのカプラはカタい。ツメを外してもそう簡単には外れない。そう簡単ではないがバンガれば外れるのでバンガろう。
ここまでで車での作業は一段落である。外したネジは左の写真のとおり(左上のネジは私のSVXのみ)。似たようなネジはまったく同じネジである可能性もあるが、縁起物なので同じ箇所に戻すべきである。そのためにこの厚紙は非常に有用であろう。ちなみに現在の時間は12時半。SVXの前に立ってから1時間半である。さて、エアコンユニットを持って机上作業に向かおう。
開いたら基板を止めている矢印の6箇所のネジを外す。基板は「ヘ」の字のように2枚がつながっている形状だが、大きい方の基板をずらすと、小さい方の基板を止めている最後の3本目のネジが現れるのでこれも外す。外すとパネル部分が分離する。なお、基板と裏ブタ部分は多くのケーブルとコネクタつながっているが、外しにくいコネクタなので私は外さずに作業した。外さないとコテでケーブルを焦がしがちなので外すに越したことはないが、必ずしも外すことはないだろう。
うひゃー、今まで聞いていた典型的な破壊モードとは違う壊れ方だ……。パネル裏の抵抗器のような形状をしたコンデンサ付近が腐食してしまっている。電解コンデンサにはこんな形状のものもあるんだ……などと感心している場合ではない。うーん、どうしよう。そんな部品の替えは用意してない。
悩んでいても仕方ないので、壊れた部品と替えのある部品を取り外そう。ハンダゴテを片手に裏から「オラオラ」と炙って部品を取り外す。典型的な壊れパターンはC9の電解液漏れであるが、これもあまりヒドくはないものの併発していたようだ。綿棒を湿らせてゴシゴシする。あまりキレイにはならないが、綿棒が多少黒くなったということは多少は落ちたということか。本来ここは無水アルコール等を使うべきだろうが、ウチにはそれに近いものはスコッチしかないので水を使った(かけがえのないSVXなので高いスコッチを呑ませても惜しくはないけど、そもそも無水ではないしな)。
外した部品である。左上がC9の電解コンデンサ。引っ張ったときに足が取れてしまったことからも、かなり腐食が進んでいたことがわかる。右のC1とC11はさほどダメージを受けている様子はないが、基本的に電解コンデンサは消耗品なので交換するに越したことはない。右下が懸案の電解コンデンサ。3本しか帯がないのでよくわからんが、茶、黒、オレンジなので1.0E3、1000uF? 1000pFか? まぁいいや(よくないが)。
とりあえず、事前に買っておいた替えの電解コンデンサを取り付ける。取り付けたのは、C9に22uF 16V 105℃ 高さ7mmと、C1とC11に10uF 50V 105℃ 高さ7mmである。先日書いたが、秋葉原ならラジオデパート2階の瀬田無線で入手できる(千石電商にもあった気がする)。背の高いものはボタンが引っかかってしまうらしいので、背の低いものを購入する必要があるのに注意だ。なお、今回交換に用いた部品はまったく同じスペックのものを利用したが、耐電圧が高い分については問題ないと思われる。電解コンデンサは容量が大きくなるほど「大きく」なり、耐電圧が高くなるほど「太く」なる傾向がある。よって、同じシリーズの電解コンデンサでも、22uF 16Vは背が高く、22uF 50Vは背が低いということがありうるのだ。その場合、22uF 50Vを利用して何ら問題はないと思われる。値段が若干高くなるが、差は10円くらいのものであろう(こういう部品は大量生産品に利用され、その場合10円もバカにならないために複数の耐電圧の製品があるのだが、少量使う我々には問題ない)。なお、私の購入した部品は1個40円、3個で120円であった。予備も買ったので240円であったが、駄菓子程度の値段である。うはうは。
……である。それでいいのかといわれればよくはないと答えるが、んなこといわれてもすぐに秋葉に買いにいけるほどヒマではないのである。だいたいコンデンサなんてものは、電圧の安定やタイマなどに用いられることが多く、電気をチャージする一瞬のみ電気を流し、その後は電気が流さないという特性の部品なのだ。いいッ!! なしでいいッ!! 気合だァッ!!
というわけで、仮組みしたら……動くじゃん!! 温度が勝手に上がっていくMaxHeat現象は発生しなくなっている。うひょー、治っちまったよ。そうそう、さっきの電解コンデンサは盲腸のようなモンだったんだよな(と理解してしまおう)。ひととおり全てのボタンを押して動作を確認するが、特に問題もない。なお、この時点の時間は15時。多少、悩んだり、休憩したりしてたので、机上作業は約2時間半である。この時間は基板の破壊状態と、ハンダ技術によって左右するだろう。
内装の復旧に取り掛かる。その前に、忘れないうちに書いておくが、修理した基板をネジで再固定する時には細心の注意を払うこと。なにせ、雌ネジはプラスチックにタッピングされており、ネジが金属であるから「大変にネジ切ってしまいやすい」のだ。かといってプラプラでもいけない。ボタンの圧力が直接基板に作用するからである。よってボタンを押して試しつつ、ガタつかない限界点でネジ締めをやめること。ネジ切ってしまったら復旧は効かないからホント注意すべし(文章で書くとわかりにくいが、作業するときにはわかるハズだ)。
矢印のネジを締めるときは注意である。そもそもこの場所はネジを「ポロッ」とやると大変なことになる場所なので注意が必要なのだが、特に矢印のネジは締めるときにナナメになりやすく、ナナメだとネジが締まらないのである。ここは最初の数山を手でまっすぐ締める必要があるのである。ただ、手で締める場合、くれぐれも「ポロッ」とに注意である。一方で、右の金属内装であるが、これは下のプラのネジを取り付け前に外しておこう。取り外し時の逆をやろうとしても入らないぞ。外しておいて取り付けた後、上から足元の内装を取り付けてから、差し込むのである。
その足元の内装であるが、古い車なのでビニール剥がれまくりである。皮の張りがなくなっているのはこのせいだ。余裕があればちゃんとボンドでひっつけてやるのがホントだが、私はガムテープで応急処置した。どうせすぐ剥がれるのだが、取り付け時に皮が余るのを避けるだけなら十分だ。足元の内装を取り付けたら、完全復旧まであと少し。そこでデフォッガ&駐車灯パネルにキズを発見。アスファルトに転がしたときに付いたキズか? 最初からあったのかもしれんが、非常に塗料が剥がれやすいので注意である。
車のエアコンユニットを外すのに使った道具はこれだけ。実質ドライバとラチェットだけだ。ラチェットはこれくらいの長さのエクステンションがないと意味がない。安い工具でいいので作業するときは用意しておくことをお勧めする。
2004-09-13(Mon) アナログメータ一応完成
……と、おもわず逆上してしまったが、そーなのである。通信がサッパリうまくいかったのだ。言い訳をするわけではないが、例の232C切り替え器に問題があったり、問題を解消しても直接接続するのに比べて若干電圧が落ちることを発見したり、気がつけば接続するピンフレームを逆に挿してたり、それでレギュレータやPICにダメージを負ったのではと勘ぐったり……なにしろ、うさんくさい事項ばかりが噴出した結果、うまくいかない原因がどこにあるのかわからなくなっていたのである。
2004-09-14(Tue) 「トラ技」購入
どっはー。いつもちゃんとはチェックしていなかったのだが、今月の「トランジスタ技術」がモノスゲーヨイ特集をしているではないか。今まで「オモシロそうッ!!」と飛びついても、イザ読んでみると内容が私には高度すぎたりして、買っても寝かせておくことが多かった本誌だが、今回ばかりはホントの保存版である。
今月号は特集が「エレクトロニクス設計便利帳」とあり、96ページに渡って「電子回路設計における比較的基本的な事項」をソツなくまとめられている。いままで私が踏み入れた領域の関連情報だと、コンデンサの選び方とか寿命の計算方法、3端子レギュレータ関連の設計方法、既に概ね自分でPICのマニュアルを訳してしまった(まだココに未掲載分も含めて)とはいえ、PWM、USART(RS-232C通信)、A/D変換というPICマイコン三種の神器の使い方のサンプルまで載っかってしまっている。ちょっぴり悔しいほどの充実ぶりなのである。がるるるる。
2004-09-15(Wed) 「英語リスニング入門」
実は私、きまぐれにPICのマニュアルを翻訳したりしているが、以前は実は英語がチョーキライであった。プログラミングは大好きなので、英字はなんともないのだが、英語を見ると激しい頭痛に見舞われたものである。ところが私には、ある日偶然に訪れた成田の航空技術博物館で「自家用軽飛行機の免許を取るには」という講義を聴いてしまい、いてもたってもいられなくなって、翌々週にはロサンゼルスで空を飛ぶことになり、パイロットになるには当然英語が避けて通れないわけで、そうなると頭痛なんぞどこへやら、英語に対する抵抗はウソのようになくなってしまったという、隠れた過去があるのであった。残念なことに免許の方は「初ソロ飛行」をやったあたりでホエホエと職場を移り、ズガガーンと結婚し、マニョマニョと転職してしまったりしたので頓挫してしまっているが、英語に対して積極的に接することができるようになったという意味では、非常に有意義な流れであった(まだ決してあきらめたワケではない)。
話が飛んだが、どうやって英語の勉強をしたか。そんなにお金があるわけでもないので、当然に限りなく無料のラジオ講座である。しかし、飛行機で飛ぼうっつうイキオイなのだから、中学生レベルの「基礎英語」なんて低空飛行をしとる場合ではない。離陸はエンジン全開でガツーンと一気に飛び上がるものであるッ!! と「英会話」に挑戦することにした……が、これはいくらなんでも無謀であった。毎日ラジカセで予約録音し、通勤のクルマで聞いたが箸にも棒にもかからない状態。ということで、あわててひとつレベルを落として「英会話入門」に挑戦することにしたのである。
てなもんである。なにしろ「英会話」がカタかっただけに、そのオモシロさは感動モノであった。結局、飛行機の件がどうにかなった後もその「楽しさ」のおかげで番組は聴き続けることができた。聴く環境をオーディオテープ、テープ→PC→CD-R、PC録音→CD-R、PC録音→MP3→MP3プレイヤと変えつつ、2000年の7月〜2002年の3月まで2年弱も聴き続けた。んじゃ、なんで2002年の4月からヤメたのか。あっさりと番組が終わって講師が代わってしまったからである。番組が終わっても、後番に似たような番組があったので、当然続けるつもりだった。んが、これがツマンネェのなんのって。努力せずに2年も続けていたのに、それから1ヶ月と続けられなかった。イカに「楽しさ」のおかげで聴き続けていたか、再認識した次第である。
2004-09-16(Thu) A/D変換できたのである
いままでのアナログメータの進捗に比べれば、素晴らしく早くA/D変換による温度計を動かすことができたというところだろうか。といっても、例のヨワヨワのシリアルバスパワー動作のため、レギュレータを越えた回路電圧が4.5Vになってしまったり、それを半分にして参照電圧にしているもんだから、推奨の最低2.5Vを確保できていなかったりと、かなりいーかげんではあるが。
やはり、これ以上何かやらせようと思うと、シリアルバスパワーでは限界である。実は昨日、外部から9V電池による電力の供給を試してみたのだ。しかし、そのうちうっすらと妙なニオイが漂い始め、もしやとおもってレギュレータに触れたところ、燃え上がるような熱さになっていた。そりゃ驚いて、昨日は作業を中止し、今日はずっとその原因についてひたすらに考えていたのだが、結局わからないまま。しかし、レギュレータが破壊することもなく、今日動かしたらそのまま動く。むー、気持ち悪いことこの上ない。いったいなんなんだ。
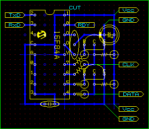
とゆーわけで、とりあえず動いたところで、回路とソースを(一部だが)公開する。あくまで開発中ということで未完成な部分もあるが、とりあえず動いている現況のままである。動かすと1秒おきに温度がガシガシとシリアルポートに送りつけられてくる。なお、回路図内の表記のない抵抗はすべて10KΩ、PICは16F648Aと書いてあるが16F819を使っており、右上が温度センサのLM35、その下のトランジスタは現状使っていない。
一昨日、トラ技にA/D変換のサンプルコードが載っていたが、ほとんど見ないで組んだ。というか、せっかくPICのマニュアルのA/D変換の項を翻訳したところだし、こんな楽しい試行錯誤を取り上げられてタマルかっつーの。まぁ、私の母国語はZ80かぶれの変態ニーモニックなので、サンプルコード見てもピンとこないんだけど……。
そうそう話は替わるが、昨日ちょっとこのtdiaryというblogの設定をいじってみた。以前から、どーも横幅がありすぎて、乱雑な文章の読みにくさに拍車をかけていたが、サイドバーを設けて少し縮めてみた。せっかくサイドバーを設けたのでアクセスカウンタ、サイト内検索、日記のタイトルリストを表示するようにした。我ながら意外と長く日記が続いてきて、自分の覚え書きとして見返すことも多くなってきたのでサイト内検索が欲しくなってたんだよね。
でもってこのtdiary、プラグインを入れるだけで「タイトルリスト」や「タイトルバーへの日記タイトルの挿入」なんかができるのはいいんだが、どちらも私にとっては非常に不可解な表示になってしまう。まぁモノが得意のRubyなので、チョチョイとイジったら私の望む動作に変更できたのでいいのだけれど、こーゆー時やっぱりオープンソースはよいですな。
ADCONV ; ADCONV
; # 1. A/D変換モジュールの設定:
; # ・アナログ入力ピン、参照電圧ピン、デジタル入力ピンの組み合わせを設定します。(ADCON1)
bsf STATUS, RP0 ; SET RP0, (STATUS) ; バンク1へ
movlw 00000101b ; LD A, 00000101b ; 0 0 -- 0101 / leftJ 8Tosc - D+DAA
movwf ADCON1 ; LD (ADCON1), A
; # ・A/D変換に用いるチャンネルを選択します。(ADCON0)
; # ・A/D変換に用いるクロックを選択します。(ADCON0)
; # ・A/D変換モジュールをONにします。(ADCON0)
bcf STATUS, RP0 ; RES RP0, (STATUS) ; バンク0へ
movlw 01001001b ; LD A, 01001001b ; 01 001 0 - 1 / 8Tosc AN1 DONE - ON
movwf ADCON0 ; LD (ADCON0), A
; # 2. A/D変換割り込みの設定(必要な場合):
; # ・ADIFビットをクリアします。
; # ・ADIEビット、GIEビットをセットします。
; # 3. サンプリングに必要な時間、待ちます。
ADCONV1 ; ADCONV1
movlw 5 ; LD A, 5 ; 10を指定すると、
call WAITnx3p5us ; CALL WAITnx3p5us ; 2行で 5 x 3 + 5 = 20us 消費
; # 4. 変換の開始:
; # ・GO/DONEビット(ADCON0)をセットします。
bsf ADCON0, GODONE ; SET GODONE, (ADCON0)
; # 5. 以下のどちらかの方法で、A/D変換が完了するのを待ちます:
; # ・GO/DONEビットがクリアされるのをチェックする(割り込みを設定しなかった場合)または、
; # ・A/D変換割り込みが発生するの待つ。
ADCONV2 ; ADCONV2
btfsc ADCON0, GODONE ; BIT GODONE, (ADCON0)
goto ADCONV2 ; JP NZ, ADCONV2
; # 6. A/D結果レジスタ組(ADRESH:ADRESL)を読みます、必要ならADIFビットをクリアします。
movf ADRESH, W ; LD A, (ADRESH)
movwf INDF ; LD (IX), A
call RS232CTRNS ; CALL RS232CTRNS
; # 7. 次の変換に備え、必要ならステップ1か2を実行します。
; # 各ビットごとのA/D変換時間はTADで示されます。
; # 次のサンプリングを開始する前に、最低2TADの待ち時間が必要です。
movlw 10 ; LD A, 10 ; 1秒の場合、10を指定すると、
call WAITnx01sm25us ; CALL WAITnx01sm25us ; 2行で 10 x 100ms - 25us 消費する
goto ADCONV1 ; JP ADCONV1 ; TAD = 2us = 4MHz:8Tosc
2004-09-17(Fri) PICのA/D変換の項の翻訳
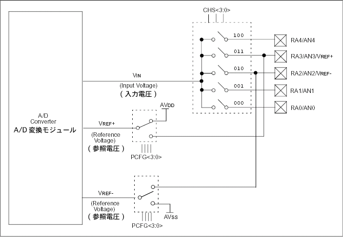
11.0 A/D(アナログ→デジタル)変換モジュール
A/D変換モジュールは、5つの入力ピンのいずれかからのアナログ入力信号(電圧)を、10ビット値(0〜1023)に変換するものです。その際の参照電圧としてVdd(CPU電圧)、Vss(GND)、RA2またはRA3の組み合わせから選択できます。
なお、CPUのSLEEP中にA/D変換を行う機能もありますが、その場合はモジュールへのクロックの供給元として内蔵RCオシレータを選択する必要があります。
A/D変換モジュールは以下の4つのレジスタで制御します:
・A/D変換結果上位レジスタ(ADRESH)
・A/D変換結果下位レジスタ(ADRESL)
・A/D変換制御レジスタ0(ADCON0)
・A/D変換制御レジスタ1(ADCON1)
レジスタ11-1に、A/D変換モジュールの制御を行う、ADCON0レジスタについて示します。レジスタ11-2に、各ポートの機能設定を行う、ADCON1レジスタについて示します。ポートのピンはアナログ入力(RA3は参照電圧入力にも)またはデジタル入力に設定できます。
A/D変換モジュールの使用に関する更に詳しい情報は、PICmicro Mid-Range MCU Family Reference Manual(DS33023)を参照してください。
ADRESHとADRESLレジスタはA/D変換結果を格納します。A/D変換完了時、結果はADRESHとADRESLに格納され、GO/DONEビット(ADCON0<2>)はクリア、A/D割り込みフラグビットADIFがセットされます。A/D変換モジュールのブロックダイアグラムを図11-1に示します。
A/D変換モジュールの設定後、変換を開始するまで、選択したチャンネルには古いデータが入っています。アナログ入力チェンネルはTRISビットを入力に設定しておかなければなりません。
必要なサンプリング時間を知るためには、11.1節"A/D変換サンプリング時間"を参照してください。このサンプリング時間が経過してから、A/D変換が開始できます。
A/D変換を行うには、以下のステップに従います:
1. A/D変換モジュールの設定:
・アナログ入力ピン、参照電圧ピン、デジタル入力ピンの組み合わせを設定します(ADCON1)。
・A/D変換に用いるチャンネル、クロック、モジュールONを選択します(ADCON0)。
2. A/D変換割り込みの設定(必要な場合):
・ADIFビットをクリア、ADIEビットとGIEビットをセットします。
3. サンプリングに必要な時間、待ちます。
4. GO/DONEビット(ADCON0)をセットし、A/D変換を開始します。
5. A/D変換完了割り込みが発生するの待ちます。割り込みを設定しなかった場合、GO/DONEビットがクリアされるのを待ちます。
6. A/D変換結果(ADRESH:ADRESL)を得ます、必要ならADIFビットをクリアします。
7. 次の変換に備え、必要ならステップ1か2を実行します。各ビットごとのA/D変換時間はTADで示され、次のサンプリングを開始する前には、最低2TADの待ち時間が必要です。
11.1 A/D変換サンプリング時間
A/D変換を正しく行うためには、アナログ入力信号の電圧レベルに一致するまで、内部のサンプリングコンデンサ(CHOLD)を完全に充電する必要があります。アナログ入力モデルを図11-2に示します。外部抵抗の値と内部サンプリングスイッチ抵抗(RSS)の値は、CHOLDの充電時間に直接影響します。サンプリングスイッチ抵抗(RSS)はCPU電圧(Vdd)に依存します(図11-2参照)。外部抵抗の値は2.5kΩ以下を推薦します(外部抵抗の値が小さくなると、サンプリング時間も短くなります)。
アナログ入力チャンネル選択後(変更後)、サンプリングを完全に完了させ、A/D変換を開始する必要があります。最短サンプリング時間を計算するには、方程式11-1を用いてください。
この方程式は最大誤差をA/D変換モジュールの分解能以下に抑えるためのものです(訳注:かなり意訳)。
最短サンプリング時間を得るためのTACQについては、PICmicro Mid-Range MCU Family Reference Manual(DS33023)を参照してください。
注1: 参照電圧(VREF)はそれ自身で影響を打ち消すので、方程式に影響しません。
2: サンプリングコンデンサ(CHOLD)はA/D変換後も放電されません。
3: アナログ入力信号のための外部抵抗は10KΩ以下を推奨します。これはピンの漏洩電流量に基づきます(訳注:?)。
4: 変換完了後、次のサンプリングを開始する前に、最低2TADの待ち時間が必要です。2TAD経過するまで、サンプリングコンデンサが選択したA/D変換チャンネルに接続されないためです。
11.2 A/D変換クロックの選択
各ビットごとのA/D変換クロックはTADで示され、8ビット変換ごとに9TAD必要です。
TADは以下の7段階から、適切にユーザが設定する必要があります。
・2TOSC
・4TOSC
・8TOSC
・16TOSC
・32TOSC
・64TOSC
・内蔵A/D変換モジュールのRCオシレータ(2-6μs)
正しくA/D変換を行うには、TADが1.6us〜6.4usの範囲になるようにする必要があります。CPU周波数から求められる適切なTADとの関係を表11-1に示します。
11.3 アナログ入力ピンの設定
ADCON1とTRISAレジスタはA/D変換入力ピンの役割を制御します。アナログ入力を行うピンは、TRISビットをセットして、入力に設定する必要があります。もしTRISビットがクリア(出力)だと、デジタル出力レベル(VOHまたはVOL)に変換されてしまいます。
なお、A/D変換はCHSビット<2:0>とTRISビットの状態とは無関係に動作します。
注意1: アナログ入力に設定された全てのピンはクリア(Lowレベル)として読み出されます。デジタル入力に設定されたピンでも、アナログ入力は可能で、正確に変換が行われます。
2: ただし、デジタル入力に設定された各ピンのアナログレベル(AN1:AN0ピンを含む)を与えると、入力バッファにより必要以上の電力消費を引き起こします(訳注:チト怪しい)。
注1: RCオシレータのTADは通常4us程度、概ね2us〜6us程度です。
2: CPU周波数が1MHz以上の場合にRCオシレータを用いる場合、SLEEP中に行うことを推奨します。
3: CPUがLFバージョンの場合、15.0節"電気的特性"を参照して下さい。
2004-09-18(Sat) 洗うキーボード
先に軽く紹介し、そのうち本格的にレビューしようと思いつつ、放ってある「Namco TV Classics - Ms. Pac Man」だが、ゼビウスは継続的にプレイしていたりする。ゼビウスをプレイすると当然に気になるのがソルだ。やはりできる限りソルを出しつつ進むのが男のロマンである。で、ゼビウスの攻略サイトを探しつつ、ウェブサーフィンしていると、まさにサーフィンだけあって関心はあらぬ方向に進んでいき、いつのまにやら往年の名機X68000の関連のページに。なになに、X68のキーボードをPS/2ポートにつなげることができるとな?
正直いうとつなげることができることは以前から知っていたのだが、なんとなくヤル気になったのが今日なのであった。実はおいらはACE-HD、SUPER-HD、30compactを使ってきていて、手元にSUPERのチタンカラーキーボードと、68030バッジ付きのcompactキーボードが保存してある(もちろん本体も)。んが、どっちもモノすごいホコリを被っているので、とりあえずキレイにしないと触る気にもならない。どっちを掃除するか。実用的に考えるとcompactのキーボードだ。SUPERのキーボードはデカいし、職場で使うには打鍵音がウルさすぎる気がする。今回は場所も取らないcompactのキーボードを掃除することにした。
ちょっと前のおいらなら、かなりオッカナビックリと分解するところだが、最近は各種工作に励んでいるし、先日のSVXのエアコンの分解修理でもう達観してしまっているので、バリバリとバラす。バラしは経験と思い切りだな。以前にキートップを外してネットで洗うとよいと聞いていたので、キートップを外そうと思ったが外れない……というか、バラしているうちにそういう構造じゃないっぽい事に気づく。固い鉄板の上にスイッチシートがあり、その上に半球状のゴムで支えられるキートップがある構造だ。最近のキーボードならキーの反力と接点をビローンと1枚のゴムシートで済ませてしまうところだぜ。こりゃ貴重なキーボードだ。金もかかっている。しかし、そんな感激も冷ましてしまう、ホコリ、髪の毛、ポテチ、虫の死骸、○○、××と内部はスゲェ惨状だ。
しかし、鉄板とキーをつなぐネジの数を見てくれ。これだけの数で剛結するからこそ、しっかりしたキータッチも生まれるというものである。で、スペースバーを支えるパーツとX68k特有のLED付きキーのLEDを取り除いてしまうと、表面のパーツはジャカスカ水洗いできそうな感じになった。
で、実際にジャカスカ水洗いする。風呂用の洗剤をジャブジャブかけて、シェーバー用の掃除ブラシでゴシゴシ、シャワーをハイパーモードにしてズビビビ。恐ろしい工場廃液が出てきたが、そのおかげで電気回路関係以外のパーツは概ねキレイになった。
電気回路関係はキッチンペーパを湿らせて丁寧に拭く。あれ? 先日取り除いて捨ててしまったハズのC9のコンデンサが復活しているぞ……!? って、オイッ!! そりゃSVXのエアコンの話だッ!! なんでSVXのエアコンの中のガン細胞パーツとクリソツの部品がX68のキーボードの中にもあるんだ!? 一瞬デジャヴかと思ったぞ。おかしなこともあるもんだ。
それはさておき、私は作業中に乾くのを待つのが苦手だ。小学生の頃は水彩絵の具が乾くのを待てずにグヂャッと滲ませ、中学生の頃はガンプラの塗装をボテボテにし……なにしろ手持ち無沙汰だと、焦ってロクな結果しない男なのである。さすがに貴重なキーボードであるから、濡れたまま組み上げることは思いとどまったが、気がつくとこんなことをしている。意味不明だ。
と、イライラしてるのもナンなので、ゼビウスしつつ乾くのを待つ。だーっ!! エリア13が超えられんっつ!! バックゾシーの後がツラい……とかゆっているうちにかなり乾いてきた。ふふーん、どうだい、この輝き。結構バチバチと使い込んでいたキーボードだが、ガンガン洗えばこんなモンデュアル。美しい……新品同様といっても過言の滝ではないアガラの滝だ。
2004-09-19(Sun) アナログメータ、ハード完成
実は、今日の作業のほとんどは昨日行ったのだが、便宜的に今日分にまとめて書いてしまおう。例のアナログメータであるが、基板とアナログメータをケースに組み付け、ケーブルで接続、一応パッケージングが完了した。大変チープであるが、それもまぁ狙いである。できれば、カセットレーベルはもう少しレトロ調のモノ、UDIとかLo-Dとかがよかったが、サスガにそんなモンとってあるハズもない。
しかし一応は完成と思って眺めると、何か取り付けようと思いつつ空いてしまっているパネル左側の部分がどーにも気になる。そこで、ハッと机の上を見ると、ペプシのキャンペーン中に思わず購入したMk-IIのボトルキャップフィギュアが。別においらはガンヲタではないのだが、ボトルキャップが付いてくるとなると、どーも買ってしまうのだ。しかし、今回はハズれにハズれている。いままで6本ほど飲んだような気がするが、ZZの頭やVやWなんたらみたいなのばかり。Zが出たら飲むのをヤメようというおいらのココロを見透かすように、いいかげん怒り始めた矢先のMk-II。にやっ。Mk-IIはちょっと好きなんだよな。
で、こいつを空白部分にでもひっつけて、空きを埋めることにした。ボトルキャップがついているとカッコ悪いので、ニッパーでチョッキン。足の塗装がハゲたので、たまたま残っていた固まりかけている塗料を薄めて楊枝の先でコテコテと塗りつける。うーむ、一体ナニをやっているのだろう、と自らに疑問を投げかけつつオシリ部分にφ2.5mmドリルを突き立て、5mmほど掘り込んでタッピングで雌ネジを掘る。
2004-09-20(Mon) 美術さん的な仕事する
昨日「ハード完成」なんて書いてしまったが、大事なことを忘れていた。そう、メータパネルの目盛りである。以前の日記に書いたが、もともとあったパネルの目盛り板はひん曲がってしまっていて針の動きを邪魔してしまうので、剥がして捨ててしまったのだ。さすがにノッペラボーではカッチョ悪いので、適当に目盛り板をデザインしなければならない。
ホントは松本零士風のゴチャゴチャした計器に仕上げたいのだが、色がないのも寂しいのでシンプルなデザインにすることにした。まず、PWMの電圧と針の位置関係をパネルに鉛筆で印をつけ、デジカメで真上から写真を撮る。撮ったらPhotoShopに読み込み、若干コントラストを上げ、トリミングする。
実際のパネルのサイズをノギスで計測して解像度を合わせる。針の中心を取り、形を取り込んで、領域を塗りつぶし、色をつけて、目盛りを抜く。フムン。シンプルだが、なかなか満足のいく出来栄えとなった……が、なぜか肝心のプリンタが動かん……データは吸い込むくせにウンともスンともいわない。むー、給紙もできるし、ヘッドも動くのに、なんでだ? コンパクトフラッシュに入れて写真屋さんに頼もうかなぁ。サイズ合わせの点で不安があるから、できれば自宅でやりたいんだが。
さて、それはおいておいて昨日の「もっとレトロ調のLo-Dみたいなカセットレーベル」だが、サイトを漁っていたら画像が出てきたではないか。解像度が低いのでそのままでは使えないが、それをもとにレプリカを作ってしまえばいいのだ。
2004-09-21(Tue) Lo-D復活
今日は朝から写真屋さんにコンパクトフラッシュを持っていく。中には例のLo-Dのjpegファイルと、念のためのpsdファイルが入っている。馴染みの写真屋さんなのだがデジタルデータを持っていくのは初めてだ。うまく話が通るとよいのだが……。
「おひさしぶりです。ちょっと面倒なことお願いしてすみませんが、この中のファイルを360dpiで焼いて欲しいんですよ。そういうことってできますかね? えぇ、サイズはL版で、入るように合わせてあります。なるほど、印刷機は300dpiなんですか。これ、カセットレーベルみたいなもんなんですが。えぇ、幅10.5cmにしたいんですよ。一応、フォトショップ形式のファイルも入ってます。はい、お願いします。」
「すみませんね、どーも、ややこしいこと頼んじゃって。で、コレ、すんなりできました? はぁ、サイズを変更せずに焼くだけだから、そんなに面倒じゃない。そーですか、よかった。実はもーひとつあるんで、次もお願いしていいですかね。すんません、ややこしいこと頼んだのにこんなハシタ金で。」
とゆーわけで、37円コッキリであったが、家でサイズをあわせてみると概ねOKである。気がつけば「絹目ってできます?」と聞くのを再び忘れていたが、まぁいいだろう。細かいこというと数ミリ大きいし、ジャギーもほんの少し気になるが、まぁカラープリンタにレーザープリンタほどの解像度を求めてはイカんわな。
さっそく、カッターでさくさく切る。ただし、相手は非常にデリケートな印画紙だ。ちょっとコスればキズがつくし、ちょっと触れれば指紋もつく。写真の入っていた薄いビニールのスリーブを活用しつつ加工する。をぅをぅ、ますます雰囲気出てきたじゃねーか。カセットケースに入れてみる。
2004-09-22(Wed) 御蔵島へ
今日は仕事が終わってから、浜松町の竹芝桟橋へ。今日からカミさんと御蔵島に旅行するのである。東京の離島は近い順に「大島」「利島」「新島」「式根島」「神津島」「三宅島」「御蔵島」「八丈島」「青ヶ島」「父島」「母島」とあるが、その「御蔵島」が目的地である。御蔵島へは毎日船が出ており、深夜に東京を出発、早朝に三宅島、御蔵島に到着、船はそのまま八丈島まで行き、戻って昼過ぎに御蔵島、三宅島、深夜に東京という繰り返しをしている。なおフェリーではないため、車を持って行くことはできないが、車で移動するほどの島でもない。
乗船手続きをして、晩飯。竹芝港付近のウェンディーズでトリプルバーガーを食う。半ば冗談で頼んだのだが、口の中は肉だらけだ。船酔いする体質なのにこんなクドいモノを食って大丈夫なのか? 酔い止めをコーラで流し込んで乗船する。
2004-09-23(Thu) イルカと泳ぐのである
それから1時間ほどすると御蔵島である。しかしこの御蔵島、現在の世にあって「条件付」という出航スタイルがとられている。というのも、防波堤がないのである。つまり、島からは桟橋がピョンと出ているだけで、そこは外洋に面しているため、海が荒れると船は「通過」なのである。そのため運行側は「条件付」という逃げを打っていて「着かない場合、金返すから、ゴメンすれ」ということになっているのである。幸い、今回は非常に海は穏やかなので無事到着することができた。
で、島に着いたら旅館に行って、休憩……といきたいところなのであるが、なにせ現在の時刻は6時過ぎである。チェックインの時刻までは遠い道のりである。それよりなにより、御蔵島といえばイルカと泳ぐものと相場が決まっているため、気がつくと似合わないウェットスーツを着込んでいる。
で、小さなイルカ見物船に乗ってイルカと泳ぎに行くのであった。実はこのイベントには「ドルフィンスイム」とかいうコジャレた名前がついているのだが、一体ナニをするものか。イルカと泳ぐというと思わず「背中に乗ってゴーゴー」とか「手を回すとイルカがクルクル」とか想像するが、そんなものではない。いかにイルカがフレンドリーといえども、野生のイルカにそこまで求めるのは酷である。実態は、船長がイルカを発見するとともに船のエンジンを全開、数匹のイルカの群れの進行方向の前方50m程に回りこみ「ソレッ、飛び込めッ!!」という掛け声をかける。すると乗船している客は一斉に飛び込み船前方に向かっていき、前から来るイルカとすれ違う。数分で再び船長の「戻れ〜」という掛け声とともに船の上に戻り、再びイルカ探しから繰り返すのである。
2004-09-24(Fri) 展望台まで登りっぱなす
さて、昨日ぐっすり寝たので、体力も復活である。部屋の窓から写真を撮ってみる。遠くに見えるのが三宅島である。なお、この宿は「里」と呼ばれる御蔵島の人里のほぼ一番高いところに位置しており、この角度で写真を撮るとそのほぼ半分が納まってしまう。人が住んでいるのは、小さな御蔵島の1%にも満たない場所なのである。港1つ、商店1つ、食堂1つ、郵便局1つ……2つある施設のが少ないくらいだろうな。
さて、今日は島の南のほうまでピクニックなのである。御蔵島は小さな島であるが、歩いて行くとなるとそれはそこそこ大変な距離なのである。本当はSVXに敬意を表してスバル岩に行きたかったのだが、特にスバルと関係ないことだし、島の南にある黒崎高尾展望台まで行くことにする。往復で10km超えである。
2004-09-25(Sat) プラプラするのである
今日は、帰国の日である……じゃなかった、帰京の……ってココも東京だしな……なにしろ、帰る日である。船は早朝に御蔵島に着き、八丈島に行って、昼過ぎに再び戻ってくるのでそこで乗る。それまでヒマなので島をプラプラするのである。
防波堤はないと書いたが、小さな漁船用の防波堤はある。イルカ見物船もココから出る。なお、中央線のある道路はココだけだったと思う。すべてコンクリート舗装で、狭く、走っている車はほとんどワンボックスばかり。ちなみにすべて品川ナンバーである。
里も急な傾斜地にあるため。ほとんど平地は存在しない。唯一の広い平地は小中学校の運動場くらい。小中学校は当然「小中学校」である。であるから、駐車場もこんな感じ。金がかかっていそうだ。ヘリポートも似たような感じで「片方を持ち上げている」構造だった。
2004-09-27(Mon) メータパネル完成
今日は再び写真屋さんにコンパクトフラッシュを持っていく。先日、例のLo-Dのなんちゃってカセットレーベルをお願いしたら、ほぼピッタリサイズに焼いてくれたので、今回はアナログメータ内のパネル画像をお願いするのだ。なにせこっちはミリ単位で合わないとカッコ悪いことになる。とはいえサイズは前より小さめなので、前回のLo-Dの誤差範囲に収まればキッチリ入ることだろう。プリンタは300dpiだという情報をもらっているので、今回はpsdファイルをキッカリ300dpiに合わせて持っていく。また今回のサイズだとL版では2枚分取れるため、予備用に横に2枚並べ、真中に1ドットの筋を入れてみる。この1ドットの筋が印刷されていれば文字通り300dpiの解像度があるということもわかる。
で、上がってきた。う、美しい……。写真は最強の印刷であることを再確認である。反射印刷でこれ以上の「黒」これ以上の「白」が出せる用紙は存在しないだろう。写真ではわからないかもしれないが、1ドットの筋もちゃんとプリントされていた。これが37円とはよい時代である。
印刷に文句はないのだが、反省点が1点だけ。青が暗い。これはプリンタのせいというよりは、発色特性であろう。次回から印刷を頼む時はもう少しガンマを上げていったほうがよいということだ。もしかするとWindowsのガンマでなくMacのガンマなのか? どっちにせよ、ウチではボロメビウスでの編集なので「もすこし上げぎみに」程度のキャリブレーションが関の山だが。
2004-09-28(Tue) USB->シリアル変換基板
さて、電子工作を始めてから私が聖地として崇める「秋月電子」だが、ほぼ毎日、秋月のサイトに参って新製品をチェックするのが私の日課である。まぁ、更新は週に1度か2度程度なのだが、結構面白いものが格安で売りに出されるから思わず期待してしまうのである。
一方で、自作の友といえば「シリアルポート」である。PICマイコン等からも容易に送受信が可能なインタフェイスで、現在レガシといじめられつつも健在な通信手法である。とはいえ最近は、ノートPCから姿を消しつつあり、代わりにUSBという面妖なポートが跋扈しているありさま。かくいう私も頑固にシリアルポート付きの骨董メビウスノートを使っているものの、USBの便利さは認めるところである。なにしろポンポンと容易にポートを増やすことができ、電源も供給でき、ケーブルも細く取り回しがいいのだ。できることならUSB接続の自作ハードウェアを作りたい気持ちはヤマヤマなのである(USBなら先日のように苦労してRS-232C切り替え器など作る必要すらない)。
そんな状況の中、登場したのがコレである。USB->シリアル変換ケーブル、つまりUSBをシリアルポートに変換してしまうアイテムである。これさえあれば、USBポートしかないPCでも、シリアルポートが利用できるのである。
まずは1,200円という値段。この値段は「ノートPCにシリアルポートを加える」という領域でなく「自作ハードウェアにUSBポートを加える」という領域に踏み込みつつある値段であるということだ。つまり1,200円の部品として、自作ハードウェアに組み込んで使うというのも「アリ」の値段であると思うのだ。そしてこのスタイル、DSUB9pinオスコネクタ内にコンパクトに変換基板が内蔵されてしまっている。「このままケースに埋め込んでくれ」といわんばかりではないか。うーむ、うーむ。あと、考えることといえば、いくつ買い溜めておこうかということぐらいだ。とりあえず、すぐにでも評価用に1個は入手したいところなのである。
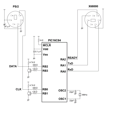
2004-09-29(Wed) X68kキーボード変換アダプタ回路配線設計
さて、例のアナログメータのソフトであるがちょっぴり難航している。というのも、できればCPU使用率を得る処理はクラス化して今後に備えたいのだが、ちょっとイジると動かなくなってしまうのだ。まぁ、cygwinでg++だったりbcc32だったり、あまり慣れていない環境なので仕方ないのだが。
んなことをしつつも、別プロジェクトであるX68kのキーボードをPS/2につなげる作業もチビチビ進めている。こっちは、あまり深入りしないで人の成果を流用してしまうつもりなのだが、イザやるとなると単なる後追いだとツマらなく感じてしまう私なので、いろいろ工夫したくなってしまう。とりあえず、いつもの手順で実体配線図を起こしているのだが、できる限り高密度に実装してアダプタを小さくしてやろうと、パズルに取り組んでみたりした。で、ほぼ完成。
左の回路図は「キョウイチさいと」さんからの無断転載。無断転載可と書いてあるのでホントに無断転載してしまうのである。右の実体配線図はおいらが考案したもの。リセット端子の抵抗を省略したりしているが、基本的に同じものである。最後にムリヤリ1列削減するためナナメに抵抗を配置したくて、ワザワザ部品イメージを回路図ソフトに追加登録してしまったが、キッカリ10x10に収めることができてちょっぴり自己満足である。
2004-09-30(Thu) 「Namco TV Classics - Ms. Pac Man」レビュー
さて、今日はカミさんの家族と焼肉を食べに行ってしまい、特に工作ネタがないので、遅まきながら例の「Namco TV Classics - Ms. Pac Man」のレビューをするのである。この機種は有名な5つのナムコのゲームができるが、今日はそのハードウェアと2つのゲームについてのレビューである。なお以下、本製品を「今作」、以前の「Namco TV Classic 5 in 1 Games」を「前作」と記すのでそのつもりで。
ハードウェア
今作は前作の続編的な位置付けながら、電池ボックスが底面から背面に移動しており、前作のものとは大きく形状が異なっている。これは大きな変化ではあるが、持ちにくい形状であることに変わりはない。ケーブルは前作と同じくRCAピンの黄色と白。もとのゲームがモノラルであるからこれで問題ない。レバーに関しては、ポールポジションのためにレバーを「ヒネル」入力が可能となっている。例えるならSNKの「IKARI怒」のような動きであるが、そこはハンドルであるからして手を離せばバネで中央に復帰する。こんなレバーは初めてみたが、8方向移動+ヒネリという入力デバイスはうまく生かせば面白いアクションができそうである(ソルバルウを横に向けたりできるとか!!)。あ、そうそう、前作では「ボスコニアン」が8方向レバー仕様のゲームであるにも関わらず、ハードは4方向レバーというスカポンタンなオチがあったが、今回は清く正しく8方向レバーである。安心して欲しい。その一方で、ボタンに関しては前作と同じく比較的重く、カチカチと音を立てるクリック感のあるタイプで、大きさもやや小さいため連射しにくい。「ゼビウス」「ギャラガ」等、前作のラインナップより連射の必要性が高くなっているゲームが多いので、若干ツライところではある。なお、今作も右レバー、左ボタンと配置が一般のアーケードのものと逆になっているので、人によってはやりにくく感じるだろう。最後に、前作に引き続きリセットスイッチが存在するが、これについては大いに改良されていて、ハードウェアリセットのボタンでなく、リセットメニューを開くためのボタンとなっている。リセットメニューではCONTINUEとQUITを選択することができ、当然ながらその間ゲームは停止するため、ポーズ機能の代わりにも利用可能だ。個人的にはポーズ無しの方が緊張感があって好みだが、一般的には大きな改善といえよう。また、リセットスイッチの位置も手前に移動しており、プレイ中に誤って押す可能性を排除している。たかがオモチャであるが、この辺りの改善を怠らないところは大いに評価できる。
ミズパックマン
実はこのゲームはnamco純正のゲームでなく、正式にnamcoからライセンスを受けた米MIDWAY社製作のゲームである。そのため、日本ではあまり有名ではないが、こうやって続編の看板として(ゼビウスを抑えて!!)登場するのだから、米国では続編としてかなり認知されているのであろう。私は今作が初プレイなので、ゲームの再現度の評価はできないので、ゲーム内容のレビューになってしまうが、残念ながらあまりデキのよいゲームとはいえない。前作ではまだ飽きていないほど気に入った「パックマン」であるが、この「ミズパックマン」はその「パックマン」の細部まで煮詰められたゲームバランスを再認識させてしまうデキである。レバーの先行入力のアルゴリズムが悪いため自機が予期せぬ動きをしたり、モンスターの動きが読みにくかったり、デモムービーやターゲットフルーツにセンスがなかったり。というわけで、当初の予想に反し、一番に飽きてしまったゲームであった。2番目のデモムービーまでは確認したが、その後ほとんどプレイしなくなってしまった。
ポールポジション
個人的には良くも悪くも採用に意外性を感じた本作である。原作(アーケードゲーム)はコックピットタイプの贅沢な機種で、ほぼ初めて製作された3次元表示のレースゲームである。原作には続編の「ポールポジション2」が存在し、自車が青、爆発がハデ、コースは4種から選択(含む鈴鹿)という違いがあるが、本作は元祖ポールポジションということで、自車は赤、爆発は地味、コースは富士のみである。ゲームを開始すると、やはり海外モノということで「予選スタートです」ではなく英語でしゃべる。実は私はこのゲームもほとんど原作をプレイしていないので、ゲームの内容レビューに近いものになってしまうが、ゲーム的には1箇所あるヘアピン以外はフルアクセルで曲がれてしまうため、比較的単調なゲームになってしまっている。また、本戦ではラップタイムが表示されないという信じられない仕様(たぶん原作どおりなのだろうが)になってしまっており、このあたりで最速ラップを刻むというやりこみ要素がスポイルされてしまっているのが残念なところだ。なお、レバーをヒネってハンドル、ボタンでギアチェンジという操作性は、以外と良好で特に問題は感じなかった。
















































































































































■ きりさん [おおっ!ついに修理ですかぁ。 25度の画像を見るかぎりでは、完治したのかな…?(^^) でも、チップの隙間の抵抗(..]
■ フルタニアン [先生ッ!! 本文を書く前に光臨とは早すぎです(^^;)。 おかげさまで先生の指示通りに作業しただけで完治しました(今..]
■ きりさん [やっぱり文章があった方がわかりやすいですね(笑) オーディオ外さずにユニット外せるんですね。 参考になりました(^^..]
■ フルタニアン [ホント秋葉原ってすごいっす。 私も実家は愛知なのでそのうち戻ろうかなと思う時もありますが、 今のところ秋葉の秋月と千..]
■ ケン@名古屋 [自分の黒SVXも2年放置していたんで、とりあえず部品を購入させて頂きました。 問題はやはり芋型コンデンサ?(C2)が..]
■ れっどふぁいぶ [突然失礼いたします。愛知県でSVX転がしています、れっどふぁいぶこと佐藤と申します。 最近、我が車のエアコンがガス..]