SVX日記
2011-10-19(Wed) uPC2002アンプ、ケース加工……
ぼちぼちと準備を進めてきたuPC2002を使ったアンプだが、気合いを入れてケース加工を始める。
私は「電子部品は美しい」と思っているので、場合によっては、部品の配置等にこだわり「敢えて見せる」のも味があると思う。今回は、シンメトリーな部品配置にこだわり、以前に味をしめたダイソーのコレクションのディスプレイ用クリアケースをエンクロージャに使ってみることにした。なお、透明なプラのチョウツガイもダイソーで購入したものだ。
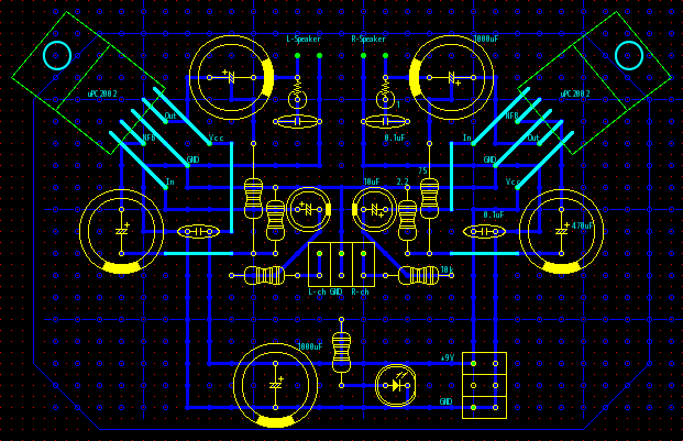
2011-10-22(Sat) uPC2002アンプ、基板完了
先日、どこかで聞いたのだが「休む」こととは「体を動かない」ことではないそうだ。「いつもと違うことをちょっとずつする」ことが、最高の効率で「休む」ためのコツらしい。マラソンの後の「整理体操」みたいなイメージか。体のすべての部位に緩い運動を与えることで、リラックスさせるというか。
まずはケース加工のリベンジ。今回は、電源スイッチ、電源ジャック、ミニプラグの穴も空ける。休日なので電動ドリルも利用する。このダイソーのケース、ホントに丈夫だ。割れないので、安心して加工できる。素晴らしい。
2011-10-23(Sun) uPC2002アンプ、動作
今日は朝からガキのイベントに付き合って散歩(スタンプラリー)に出かける。と、偶然、会場でミニ四駆のイベントを見て驚いた。恐ろしく速い。飛んできて、当たったら、ケガするレベル。でも、あれだけ速いからこそ、趣味として取り組む余地があるのだろうな。なるほどね。
2011-10-30(Sun) uPC2002アンプ、運用開始
まずは、音が大きすぎ。アンプの設定ゲインが高すぎるのが原因。入力の前段に可変抵抗をつけるなどの対策が必要だ。また、MP3プレイヤをつないだ限りでは問題ないのだが、PCの出力を入れるとノイズが乗る上に、音が途切れ途切れになる。原因不明。
で、少々、迷った挙げ句、アンプの設定ゲインを下げることにした。負帰還抵抗の組み合わせを10Ωと1kΩから、2.2Ωと75Ωに変更する。部品を取り外してたりしてたら、基板の裏側が、かなりバッチョくなってしまった。仕方ない。ついでに、入力の前段に10kΩをかました。

















■ とぅーりすがり [ヒートシンクは金麦ですか?あまりいつものヒートシンクと変わらないような…(笑]
■ フルタニアン(管理者) [ご指摘通り金麦です。ここ数年、基本はコレです。:-) あまり他では見ませんが、まぁ、ワタシのいつものヒートシンクです..]