SVX日記
2012-02-05(Sun) 鉄塔 東名古屋瑞穂線
先日、ひょんなことから「塔MAP」というサイトを見つけた。
名古屋の地下鉄原駅のすぐ南にある「東名古屋瑞穂線第32号鉄塔」を探検の開始点とし、撮影しながら行軍する。この辺りの鉄塔には、キッチリと鉄塔名が掲げられているので、その看板も撮っておく。途中、たこ焼きを食べたり、カフェオレを飲んだりしながら、南へ、南へと向かう。
送電線は空中を飛んでおり、常にその下を歩けるとは限らない。「東名古屋瑞穂線第25号鉄塔」の手前では、かなり遠くに離れてしまって焦った。しかし、気づくとまた近くに寄ることができたりもする。
しかし、その付近から奇跡的なアングルで「鳴海の配水塔」を拝むことができるという発見には驚いた。反面、こんな手前から「最後に温泉に入って帰る」という演出が、ガキにバレるとは思わなかったが。
最後は「東名古屋瑞穂線第22号鉄塔」で探検終了。鳴海配水場の脇にある温泉に入って休息。
2012-02-12(Sun) プロトタイプ、スリープロガー、発進!
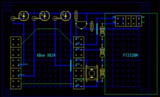
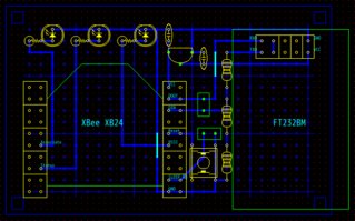
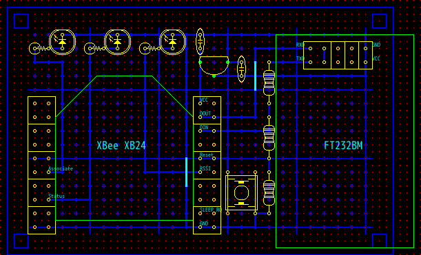
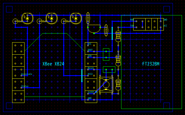
無事、XBeeをピン制御によりスリープモードに移行することができたので、回路をデザインして、一気に製作する。
2012-02-16(Thu) スリープロガー改めレムウォッチャー稼働
以下は14日と15日の夜のデータをgnuplotでグラフ化したもの。いずれも寝たのは12:30頃。起きたのが6:30頃。いわゆる90分の周期は見えないが、動きと動きの間は決まって60〜90分程度、空いているように見える。
改めて、スリープトラッカーという商品について調べたら、やはり加速度計で情報を得ているらしい。
2012-02-24(Fri) 治具Cを作る
XBeeの設定の都度、即席でブレッドボードに回路を組むのも面倒だし、それで事故が起こる可能性も否めないので、XBee設定用の治具を作ってみた。治具A、治具Bに続く治具、名付けて治具C。
2012-02-25(Sat) 治具C改を作る
2012-02-26(Sun) スロットレーシング、アゲイン、プラス
しばらく前にガキに買い与えた、スロットレーシングだが、ようやくフォトリフレクタ「RPR-220」を手配して、ラップタイムを計測するガジェットを組んでみた。














