SVX日記
2015-01-31(Sat) ラジコン用バッテリ充放電器完成
と、今回、充電回路は作らなかったので、単に覚え書きとして記録しておくが、充電とは単に一定の電流を充電池に流し続けること、らしい。流す電流量は1C~0.1Cで制御するが、1Cとは、充電池の最大容量を1時間で使い切る/満充電にする電流量のこと。すなわち容量2000mAhの充電池における1Cは2000mAであり、0.1Cは200mAである。前者はいわゆる急速充電という部類になる。
0.1C充電なら理論的には10時間で満充電になるのだが、実際にはかなりのロスがあり、15~16時間かかってやっと満充電になる。今回、タミヤ純正の充電器の充電方法が、この「時間が経ったら取り外してね」という原始的なものだったことには仰天したが、実は充電完了の判定は意外と難しく、この方法が順当だったりするらしい。電圧で充電終了を判定しようとすると室温の影響が大きかったり、電池の温度を検知しなければならなかったり、ニッカドの場合は何故か電圧が下がるという特有の現象を捉えたり、なにかとややこしいのだ。
一方で、放電にもノウハウがある。ニッカドの場合、割と雑なことをやっても平気らしいが、それでも過放電はあまりよろしくはなく、1セルあたり1V、6セルなら6Vあたりで放電を止めないと電池にダメージがあるらしい。しかし、この放電完了電圧も放電電流によって多少上下させるのが適切で、割と急速に放電をする場合は0.9Vとか低めの電圧、ゆっくり放電する場合は1Vとか高めの電圧を目標に設定するのがよいらしい。実際これは、放電の停止直後、自然に電圧が戻るあたりの挙動から、感覚的にわからんでもないが。
で、今回の工作に戻ると、充電中の電圧をモニタする機能をつけたので電圧の変化をグラフ化してみたところ、規定の充電時間の最後くらいに電圧が下がる現象が見られた。なるほど、これが上述したニッカド特有の現象で、いわゆる-△V検出、とか、デルタピークカットとかいう機能を持つ充電器は、これを見てるわけなのだな。
おまけに、謎のブラウンアウトリセットが頻発し、ファームの作りを試行錯誤しまくってしまった。結局、レギュレータ下流側の電解コンデンサをケチったせいで、XBeeのスリープ復帰の突入電流に耐えられないのが原因だったのだが……なんか、これは以前にも悩んだことがあったような気がするが……。
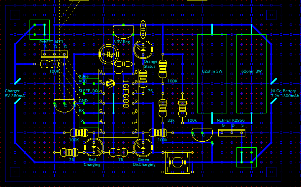
とりあえず開発物件一式を置いておく。







