SVX日記
2013-03-02(Sat) ひさびさダライアス
まずはダライアス。電源を入れた直後、右の画面が流れていたが、しばらくするとマトモに。エクストラバージョンだったが、ひさびさだったので、順当にA-B-D-G-K-Q-Vでストロングシェルを成敗。途中、赤も青も3〜4つずつ逃がし、何度もアームをはがされ、ヒヤヒヤのクリア。残アーム5枚。
元祖の怒IKARI。当時はあまり熱中しなかったが、最近になって無性にやりたくなってきた。ところが、電源を入れてプレイしようとしたが、スプライトがおかしく、自機も敵もマトモに見えない。さっさとゲームオーバーになってしまった。まぁ、骨董品だものなぁ。
2013-03-07(Thu) ついにはロードブラスター
ロードブラスターといえば、ダライアスと並んで、オイラの一番好きなゲームなのである。中学の頃だと思うが、ゲームセンターでオープニングデモを一目見て魅了されたのだ。やや、ゲーム性には疑問を感じながらも、それには熱中し、かなりつぎ込んだ記憶がある。なんというか、あの車、あのステージに魅力がありすぎるのだよな。
しかしながら、最終面である9面は、難度が飛び抜けていて、何度も9面に到達するも、ゲームセンターでは遂にエンディングを拝めなかった記憶がある。うまい人のプレイを後ろで見ていてエンディングを拝んだが、ある程度は覚えないと無理だと思ったな、あれは。
が、ここに来てiOS版の登場だ。いままでと何が違うって、夢中になって、一緒に遊んでくれそうなガキが、ちょうど隣にいることだ。これはダウンロードしなくてはならない。iPodTouchはカミさんのものなので、コンビニでアプリのプリペイドカードを買ってきて、許可を得てインストール。
懐かしい! 画面がキレイだ。ちょっとトリミングされていたり、画質をリファインしすぎている気がするが、悪くない。なかなかの好移植だ。あまり一度に遊んでしまうともったいない。今日は1面だけクリアしておこう。
| VHDプレーヤ | VP-2400 | 149,800 |
| インタフェイスユニット | VO-20PC | 55,000 |
| VHDコントローラボード | VO-20PS | 27,000 |
| VHD言語インタープリタ | VO-20IP | 5,000 |
| VHDソフト | 6,800 | |
| PC用ソフト | 3,000 |
2013-03-17(Sun) 本気で畳の上でロードブラスター
ガキの工作に付き合うふりをしつつ、実は「大人げないバージョン」のLX-5の製造も進行していたのであった。そして本日ついにロールアウトなのである。そして、ガキの遊びに付き合うふりをしつつ、思いっきり真剣に名シーンを再現してしまうのである。
ちなみに、ペーパークラフトの基本形はart66ペパカークラフトさんトコのALFA ROMEO 156GTAを使わせていただいた(たいへん失礼ながら印刷の裏側を使っている)。また、デザインにはGORRYさんトコの資料(これは貴重だッ!)を参考にさせていただいたが、基本的には、原作の映像に忠実にしてある。
以前に、夢は「孫と縁側でゼビウスする」こと、などと書いたが、その前に、まさか息子と「ロードブラスターごっこする」ことができるとは思わなかった。もう、夢は半分かなったといっても過言ではない。息子がいなかったら、こんな工作をすることもなかったと思うと、小学生のガキというのは、誠にありがたいものといわざるを得ない。
2013-03-21(Thu) オレ、再び、クロックダウン
去年の12月頃に風邪をひいてから、ずっと咳が出る症状があったのだが、最近になって特に悪化してきたので、先日、医者に行った。すると、マイコプラズマの可能性が高い、とのこと。なんだ、最近、よく耳にするなと思ったら、なかなかトレンドにノれてるンじゃネ、オレってぇ。
なんでも、マイコプラズマには、抗生物質が効きづらいらしいのだが、とりあえず薬をもらって飲む……って、あれ? また、オレ、遅くなった……ような。あわててつつもゆっくりと以前の記録を探すと……なんと……2年前にもらった薬と3種類までが同じ……そういえば、2年前も似たような症状だったよぉなぁ……あぁ〜、いかん、遅いわぁ、オレぇ。
2013-03-23(Sat) 電子書籍の自炊を始めました
文字通り「『電子ブックの』スキャナ」だし「『電子書籍の』自炊」である。単なる思いつきで、半分はシャレなのだが、そう馬鹿にしたものでもない。DRMで保護されている書籍を抜き出すことができるのだから、koboが再びRaboったとしても、これで安心なのである。
先日、かなりkoboをディスったのだが、実はその後かなり熱心に利用している。実際、青空文庫の作品をいくつも読んだし、新作本も怪しいクーポンでかなり安く買えるので、本気で読みたかった華竜の宮などを買ってしまったし、先日は流行のビブリア某とかにまで手を出してしまったほどなのだ。いままで、あまり本を読まなかったが、読むようになってしまった。そして、紙の小説を読む気がしなくなってしまった。一度、大きな字で読んでしまうと、文庫本の字の大きさが適正だと感じられなくなるのだ。
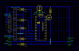
ちなみに、ステッピングモータの軸に、どうやって「ページめくり用アーム」を固定しようか、最後まで悩んでいたのだが、その時、ふと目に入ったのが、約4年前に左腕だけ作り残して放置してあったシャアザクのプラモデルであった。これなら、微妙な角度調節にはもってこいだ。左腕だけ作らなかったことも何かの縁だと思い、遅ればせながら腕を完成させ、試しにモータの軸に挿してみると……ぴったり!? ……な、なんと、なんの加工もなく、スッポリである。ポリキャップ最強やんかッ!!
なお、約4年前に左腕だけ作り残して放置してあったのは、単に右腕まで完成させたところで「やんなっちゃった」だけの理由である。だって、最近のプラモデル、部品が多すぎて、似たようなのを2組も作るのが面倒なんだもーん(……なんて、ガンプラ好きに言ったら怒られそうだな)。
ちなみに、PICマイコンによるデジカメのレリーズ制御方法については、居酒屋ガレージ日記さんトコの情報を使わせてもらった。これがなければ、間違いなくデジカメをバラしていたはずである。本当に助かった。
最後に、例によってパッケージを置いておく。

















■ すーぱーたーぼ [始めまして。 X1用VHDシステムの検索でたまたま見つけたのでコメントさせていただきます。 お子様が一緒に遊んでく..]