SVX日記
2006-08-08(Tue) ツクバる
オイラの盆休みは一般世間とズレ、8月5日から一週間。しかしまぁ、基本的に夏は暑いので、ボケーッとモードになる可能性が高いオイラである。よって、この一週間は無駄に過ごすコトになると思うが、そういう夏も悪くない。ヒマだったら、ウチの0歳のガキ、イッペイと遊んでいればいいし。もう8ヶ月を過ぎているので、それなりにウケて笑うし、ちょっと工夫しないとウケないし。
んが、そんなイッペイをたまには放り出して、カミさんと遊びに行くのも悪くない。実家が近いので、イッペイを実家に預けて、懐かしい場所に遊びに行く。懐かしい場所、それはつくばである。オイラは高専を出て、すぐにつくばの土木研究所に8年間勤務した。まぁ、青春を過ごした場所といってもいいだろう。
基本的につくば市は電車が走っておらず、陸の孤島であるトコロが好みであったが、今や「つくばエクスプレス」が走っているため、何かフツーになってしまった感じの街だ。久々にSVXで訪れたが、まぁ、変わっている場所が多くて、思わず市内を一周してしまった。でも、懐かしいわ、やっぱり。
独身時代を8年も過ごすと、ウマい店はいくらでも知っているのだが、その中でもチョイスに値する店に向かう。牛タンの「太助」である。ココは高い。高いがウマい。いつも先輩と一緒に来ていたので、満額払ったことはないクセに、食うだけは人一倍食っていたが、自分で金を払うとなると閉口する高さである。しかし、ウマいわ、やっぱり。来てよかった。ココのオヤジの無愛想は愛想のウチである。
さて、食ったら散歩。すぐ脇の「つくば栓抜きタワー」に登る。4回目……かな。カミさんとは2回目。まぁ、そーゆー青春もありつつ、フト見下ろすと……あぁ!! アレは話題の回らない風車か!? これはよいものを見させていただいた。
これまた超ヒサビサに映画を観る。特別に観たいものはなかったので「M:i:III」を観る。公開終了間近ではあるが、悪い評判を聞いていなかっただけのコトはある。面白い、フツーに。なんだか、ムルギシュラバ……みたいな名前のランボルギーニがよかったっす(ムルシエラゴだった)。帰ってバチカンって国をWikipediaで調べるキッカケになったし……フーン、勉強になった。
2006-08-11(Fri) アキバる
休み終盤。グダグダと漫画のデスノートを読みふけっては、ニンテンドーDSのテトリスの通信対戦を繰り返し、順調に一週間の休みを無駄に過ごしつつある今日この頃だが、一度も行かないワケにもいかんだろう(?)……と、いうことで、秋葉に行く。
例によって、アチコチとゲーセンを回るが、なんだかアレだねぇ、興味のあった「連合vsZAFTII」も前作と代わり映えしないし……デストロイに乗ってみたかったんだが、プレイヤとしては乗れないし。対COM戦をしようにも、対戦台ばっかりだし。入っても瞬殺されるのわかってるからヤル気せんわ。グラディウスして、グラディウスIIして、19XXして、レイクライシスして……はなまるうどんでしょうゆうどんの大盛りを食って……なんだか、コッチも代わり映えしない。
2006-08-12(Sat) その筋を育てるベビートイ
以前から、イッペイにはオモチャのキーボードで貸し与えて遊ばせているのだが、実はイッペイが強烈に興味を示しているのは「リズムに合わせて点滅するLED」なのであった。なんだか、いつも高音側のキーボードをナメまわしていると思ったら、単にチカチカするLEDをノゾき込みたいからのようだ……LEDフェチかオマエは。まぁ、気持ちはわかるけどさ。
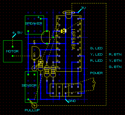
そんなに点滅するLEDが好きなら、そういうオモチャを作ってやるよ。オマケに手元の電子パーツを適当に組み合わせてオモチャっぽくしてやる。以前に、なんとなく買った、振動モータに、なんとなく買った、メロディICに、なんとなく買った、傾斜スイッチ……全部投入である。当然、制御はPICマイコンで。ポート数の都合でPIC16F648Aをチョイス。
とりあえず、ガワだけはサクサクと仕上げる。一応、ケースをナメ回すコトを考慮に入れ、ケースは事前に中性洗剤で洗浄。カジったりするコトを考慮に入れ、せっかく生えた乳歯を痛めないよう、ケース表面のパーツはプラスチック製に限定した。皿ネジといえど表面に金属パーツを出さないようにも配慮する。内部に実装する部品や基板はホットボンドで固定してしまう予定。
入力は、3つの押しボタンと、傾斜センサ。イッペイはやたらとモノを床に打ち付けるのが好きなので、頻繁な傾斜センサの反応が期待できる。一方で、まだ押しボタンを押す頭はないので、これは将来に期待というところ。
2006-08-16(Wed) プロジェクトマネージャを目指す
なんと次回は、神をも恐れずに「プロジェクトマネージャ」に挑戦してしまうのであった。いやなに、昨年「アプリケーションエンジニア」に落ちたのにリベンジはしないのか、という話もあるが、ちょっと報奨金の関係でアプリよりはプロマネなのである。オイラの場合、アプリが受かっても7.5万だが、プロマネが受かると20万ももらえるのだ。地獄の沙汰も金次第、ひゃっ、ひゃっ、ひゃっ……と、安駄婆も言っているしな。
2006-08-19(Sat) 改めてライカを語る
ライカといってもこのバルナックではない。何の拍子か忘れたが、ネットしてたら「プラネットライカ」のネタにブチ当たったのだ。そういえば、発売後かなり経ってから、九龍風水傳(クーロンズゲート)つながりで存在を知り、捨て値で買ったが、最後までプレイしてない。それでもかなりのトコロまで進んでいた気はするのだが。
なにしろクレイジーな世界がとっても素敵な本作である。ある意味、イッちゃってるビジュアルを心で嗜むゲームと表現できようか。ただし、ゲームとしては、なんというか……キている登場人物達から的を得ない情報を得ては、アチコチにフラグを立てまくるだけのゲームなので、正直ツラい……もう少しシステムがなんとかならんのか……という感じ。すごく好きなんだけどねぇ、この雰囲気は。
そのようなコトもあって、いつゲームが終わるのか見当もつかないまま、いつしか進まない展開にジレてしまって、放置してあったのだが……この際だ、ネットで攻略チャート探して無理矢理エンディングまで進めてやろう……にも、攻略チャートを見ても現在ゲームをどこまで進めているのかすら見当がつかない……うーん……ん? なんだ!? エンディング直前まできてたのかよッ!?(←こんな認識をされてしまう時点でシナリオ的に問題なような……)
ちゅーわけで、1時間ほどでアッサリとエンディングを拝むことができた。んが……印象的なイベント以外はスッカリと忘れてしまっているし、どーも扱っている「多重人格」というテーマ的には、ありがちなエンディングのような気もするなぁ。ビジュアルは、ほぼ期待通りにキていたけど……まぁヒマな時にでも、頭からやり直してみようかな。
ところで以前から、このゲームの「犬の顔の主人公が火星に行く」なんていう奇抜な設定は、どこから湧いて出たモノかと思っていたのだが、初めて宇宙に行った(行かされた)犬の「ライカ犬」から来ているっぽい。この見解は、どこの攻略サイトにも書いていなかったようなので、せっかくなのでココに記しておく。
おっと!! なんだこの「エニックスが保身のため脅威となる新人を潰した」という見解は!? ……うーむ、確かにクーロンズゲートにハマったオイラがプラネットライカの発売に気づかなかった、という状態を招いたのは、明らかに広報の不足のような気もするが……だからといって、最初から大ヒット間違いなしという作品でもないだろう。ただ、その後に是空から作品が出ていないのはちょっとサミしい……ゼヒ、新作を遊んでみたいぞッ!!
2006-08-20(Sun) ガキのオモチャ、進捗
最近、なかなかに仕事が忙しく、なかなかに自宅でのんびりとプログラムする時間が取れない。よって、電車の中でのんびりとプログラムしている。しかし、前回のプロジェクトである音楽キーボードなら、ノートPC単体で完結するのでよいとして、今回のようにハード製作が伴うと、いくら環境を整備したとはいえ、電車の中にPICライタとハードを持ち込むわけにもいかず……ファームウェアの開発を電車の中で行う場合、テストランができないので、ひたすら頭の中でデバッグである。
……しかし、もしかすると、これがとっても効率がよかったりするのかもしれない。というのも、今回、PIC16F648Aを初めて内蔵オシレータの低速モード(48KHz)で動かしたのだが、初期化処理とLEDの点灯テストを一発クリアしてしまったからである。オマケに割り込み設定も一発クリア、48KHz用のウェイトルーチンも一発クリアである。
オイラは、動きが見えないと面白くない人なので、少し書いてはテストラン、を繰り返す開発スタイルを採っているが、コレはホントはよくないのかな。どうしても「動いた、動かない」に終始して頭を使わないようになってしまう傾向にあるし。「手を動かさず、頭を動かせ」ともいうしなぁ……まぁ、いまや職業プログラマではないから、どっちでもいいのだけれどね。
しかし、中途半端な考えで回路設計、基板デザインをして、PICを載せずに、適当に動いたのを確認したトコロで、ホットボンドでガワの中に基板を固着しちまったから大変だ。後から、ポートAには内部プルアップ機能がなかったコトに気づいて、ムリヤリに傾斜センサにプルアップを追加したり、振動モータをスイッチングするトランジスタのベース端子への制限抵抗に何気に75Ωを選んでて、大量のベース電流を無駄に流していることに気づいて、空中配線で抵抗を追加したり……。
2006-08-22(Tue) ミュージックスタンドをなるモノをイジりだす
さて、正月直前に購入した次期PCも、購入して既に8ヶ月が経つ。購入直後にレビューしてから、ほとんどネタにしてないが、コレまた「便りのないのはよい便り」という状態で、フツーに絶好調である。少し気になるのは、気持ちバッテリーがヘタってきたのと、サスペンドからの復帰にときどき数分を要すコトがあるくらい。欠かすことなく、毎日のように持ち歩いて、毎日のように使い込んでいるコトを考慮すれば、なかなかの信頼性ではないだろうか。
最近は、家のプレステ2のディスク認識率が落ちてきたので、DVDプレーヤとしても利用し始めている。PCに添付されてきたミュージックスタンドに載せて、音声出力の増強を図りつつ、映像を背面のS端子出力からテレビに出力、やはり添付されてきたリモコンで操作すれば、専用DVDプレーヤと遜色ない使い勝手を実現できる。
当初は「イラネーッ!!」と思ったミュージックスタンドとリモコンだが、今のこの状況下では「いらないけどなぁ」くらいだ(……いらないコトには変わりない)。特にウチの場合、カミさんに同型機を使わせている都合で、2セットもあるのだ。どうしたって、その分を値引きしてもらいたかったと考えてしまうのは無理もない。
しかし、よく考えたら、このミュージックスタンド。主な機能は「PCの収納、音声出力の増強、バッテリの充電」の3つなのだが、なかなかどうして十分にイイ音を出すのである。単なるアンプ付きスピーカとして利用できると便利かもしれない。特に、故障したテレビにくっつけている根本的に出力の足りてない自作アンプの代わりすると、配置場所によってはPCの充電台と兼用できて便利かもしれない……。
2006-08-23(Wed) デスピリアでだいぶダイブする
先日、プラネットライカ熱が再燃したので、ググッて似たようなゲームを、中古で捨て値で買ってみた。それがコレ「デスピリア」だ。女神転生で有名なアトラス製作のサイコなゲーム。アトラスといえば、昔ファミコンで少しカジった「真・女神転生」もかなりキてる雰囲気で悪くなかったなぁ(解けなかったけど)。
ちなみにググッて発見したソフトであるから、一般的な評判はチェック済みだ。概ね「雰囲気が好きな人には最高の作品」という評価。まさに、プラネットライカと同系統の作品であることは、この評価からも読み取れる。
しかし、大問題発生ッ!! 「東京バス案内」「タイピングオブザデッド」で遊んで以降、ずっと押入れの奥に仕舞い込まれていたドリームキャストなのだが、AVケーブルが見つからない……AVケーブルがなきゃ、ドリキャス丸ごと単なるゴミじゃねーか!! 必死で探す……探す……あ、あれ? ジャンクケーブルの山の一番上にアッサリと見つかったぞッ!! よかった……しかし、かなりのラッキーポイントを消費してしまった気がする。ハンパでない散らかり方のオイラの部屋に限って、絶対ありえないような発見のされかただ……コレはコレでイヤな予感……。
ソフトをセットして、ドリキャスを起動する。久々の起動なので、時刻の入力を要求される。ディスクのチェックが始まる。しばらくして、ディスクのチェックが終わり、再び、ディスクのチェックが始まる。すると、ディスクのチェックが終わり、また、ディスクのチェックが始まり、ディスクのチェックが終わったかと思うと、ディスクのチョップが始まり、ディスコの始まりが、ちょっとチェップで終わったら、なんだかデスクのチョンマゲが……キーッ!!
……と、思ったら、電源を数回入れなおしたら、何事もなかったの様に動き出した。タイトル画面が出る……かと思えば「記録用メモリがありません」の表示……そうそう、メモリカードを挿さないとね、どぉこぉかぁなぁ……って、この手元のコレ(コントローラ)に挿さっとるやんけッ!! 先ほどのAVケーブルの発見で、オイラのラッキーポイントは底を突いたのか!?
だが、不思議なことに再起動を繰り返すと、少しずつマトモに動き始め……突然リセットがかかったりもしつつ……なんとかゲームができるようになった。なんだか、非常に不安だ。このゲームを終わらせたら、分解して部品取って捨てちゃるからな、このドリキャスめ。
肝心のゲームの内容は、なかなかの雰囲気。結構、好きだな、こーゆーの。このゲームでは、人の意識の深層に入り込んだり、物や場所に残った残留思念を読み取るコトを「ダイブする」というのだが、通常のRPGで人と会話する感覚で、このダイブを繰り返す必要がある。
で、キているのがこのダイブした場合の画面効果。映画の「リング」に似たような効果があったような気がするが、活字がうねうねと画面内を暴れ回るという、素ン晴らしく薄気味悪い効果である。文字は、複数の文字列が同時に表示されたりもしつつ、常に動きを伴うので、すべてを確実に読みとるコトが不可能な場合も多く「思念という不確かなものを感じ取る」という感覚をうまく表現しているといえよう。秀逸。
一方でマインド(心、スタンド!?)で戦うという独特の戦闘シーンもあるが、内容的にはフツーのRPGの戦闘となんら変わりなく、少しガックリ。なんかこう、もやもやっと、こう、まにょまにょっとか、そんな感じにしてほしかった(?)。
ちなみに全体的な雰囲気だが、九龍やライカほど根本から異常という世界ではないのは、ちょっと異なるトコロかな。マトモな登場人物が比較的多い。ゲーム的には、ちょっと序盤のテンポがゆっくりめで、退屈かな……寝っ転がって遊んでいたら、いつしか自分の深層意識にダイブしてしまっていた……よーするに遊びながら寝てしまった……おやすみ……
2006-08-24(Thu) イッペイマシーン28号……クラッシュ
なかなか家で時間がとれず、製作途中で放置してあるイッペイのオモチャだが……そういえばコレ、名前がないな……名前重要……どうしようか……「イッペイマシーン28号」でいいか……コードネーム「I:m:28」……よしッ!! 決定ッ!!
今日は、ひさびさに少し早めに帰ったので、まだイッペイは起きていた。オイラの晩メシに付き合ってもらう。イッペイはハイチェアの上で妙にハイテンション。「キー」とか「ギャー」とか威嚇してきて、おサル全開モードである。しかし、父親としては威厳を保つ必要があるので、こっちも負けずに威嚇し返す。まさに男と男、心の交流というヤツである(?)。
最近は、リズミカルに腕をワシワシと上下に動かすスキルを身に付けたようで、ひとりやたらとノリノリである。一緒にワシワシとノってやると、ますますノリノリになる。しかし、少しでも退屈すると、グズりだす……コイツ、一瞬たりとも気を抜けない……芸人には非常に厳しい態度で臨むイッペイである。
いつまでも威嚇したり、ワシワシしていると、メシが食えないので……そうだ、こんな時こそ「イッペイマシーン28号」コードネーム「I:m:28」の出番であるッ!! コイツで遊んでいてもらおう。各機能はまだ動作しないのだが、見た目はもう完成しているのだ……回路なんて飾りだよなぁ、エラい人にはそれがわからんのだよなぁ……などと、ひとり勝手にギャグをツブやきつつ、イッペイに「イッペイマシーン28号」コードネーム「I:m:28」を手渡した……
……わっ!! イキナリ床に叩きつけられた……でも、大丈夫ッ!! 子供のオモチャはこんなコトで壊れてはいけない。もとより、そんなヤワな設計にはしてはいないのだッ!! ……なんだか、中でガシャガシャいっているが、おそらく中の乾電池でもハズれたんだろう……パカっと……
……あ、ありがと……イッペイ。ちょうど回路の修正が必要だったトコなんだよね。未完成なのにホットボンドで固定しちまっててさぁ、空中配線するほかないかと困ってたトコだったんだよぉ……オマエ、気が利くなぁ……イッペイ……。
2006-08-27(Sun) イッペイマシーン28号、完成
先日、イッペイの一撃によって、回路の修正が可能になったため、サクサクッと問題の箇所をハンダ付けしなおした。あとはソフトだ。例によって、ロジックは通勤電車の中で作り込み済みなので、アセンブルして書き込む。一発で動くとよいが……
……ほー、ほー、ほー!! ほとんど問題なく、想定の動作をしてくれるではないの。ただし、実機で動かしてみて初めて気づく事象もある。チョイチョイとパラメータをイジりつつ、5度ほど試行錯誤の書き込みを行って完成ッ!! パッケージを置いておく。
1) 黄色のスイッチを押すと電源ON、ON時は黄色のLEDが1.2秒間隔で点滅
2) 緑色のボタンを押すと、0.6秒間隔で6秒間、振動モータが駆動
3) 黄色のボタンを押すと、0.6秒間隔で12秒間、赤と緑のLEDが交互に点灯、その間、黄のLEDは消灯
4) 赤色のボタンを押すと、20秒間、メロディを演奏
5) 本体が傾斜すると、3秒間、メロディを演奏
6) 1分半毎に、1秒程度、メロディを演奏
傾斜センサは結構敏感に反応するので、振動センサみたいな挙動をする。チョイと小突くと反応するし、振動モータの駆動中にも反応する。だから、イッペイが28号にかまっていれば、ほぼメロディは流れっぱなし。6)は電源スイッチの切り忘れ防止、または、イッペイの気を引くためにつけた機能だ。
しかしながら、ちょっと問題なのがメロディの音量。あまりにも小さい。メロディICのデータシートに「圧電ブザーを直接駆動可能」とあったので、あまり考えずにそうしたけど、ケースに閉じ込めてしまうと、ちょっと音が小さすぎるようだ。ケースにいわゆる「ブチ穴」を穿けてみたが、たいした効果はなかった。スイッチングトランジスタをかますべきかもしれない。
で、一通りの動作確認後、イッペイに渡してみる……かなり興味を示して、叩いたり、持ち上げたり、振ったり、ナメたり、カジったり……そのうち、ボタンが気になったのか、指先でボタンをハジき始め、ついには振動モータを駆動ッ!! 一瞬、驚いた顔を見せたが、直後にニヤっと笑った。どうやら、それなりにウケてるようだ。




























