SVX日記
2004-08-29(Sun) シリアルポート切り替え機+α「EX232CP」製作開始
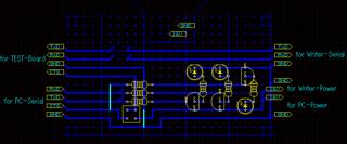
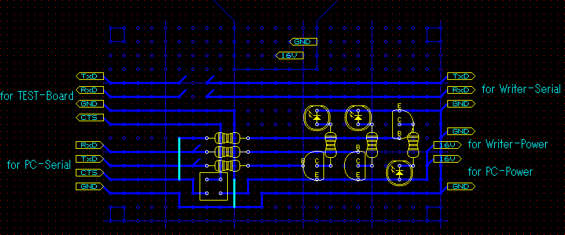
まず、最低限必要と思われる機能は、スイッチによるシリアルポート切り替え機能である。PCの背面に作成予定の自作アイテム「EX232CP」をシリアルケーブルで接続、その右側に秋月のライタ、左側にテスト基板を接続、スイッチひとつで「プログラム書き込み」と「テスト基板動作確認」ができるようにするのである。
ただ、それだけでは面白くないので、電源供給機能もつけてしまおう。現在、私の愛用のPCであるメビウスノートは純正のACアダプタが壊れ、富士通のLOOXのアダプタをプラグだけ変換して、そのままつなげている(0.8Vほど足りないのだが動作に問題はない)。このアダプタは16V出力なので、これを秋月のライタにも供給してやり、コンセントの数を稼いでしまうのである。カタチ的には、アダプタのプラグを「EX232CP」に接続、そこから「メビウスノート」と「秋月のライタ」に電力を供給するのである。
最後に、テスト基板へのCTS経由の電力供給を、PCのシリアルポートからだけでなく、アダプタから直接供給できるようにもしてしまおう。PCのシリアルポートからの電力はあまりハデに使うことができない(規格によると500mAとあるが、実際はLEDを数個がギリギリである)ので、これによりテスト基板の電源も不要にしてしまうのである。これは、本来のCTSと直接供給との切り替えができるようにする必要があると思われるが、開発対象によって開発中に頻繁に切り替えるものではないので、ピンヘッダによる切り替えとしよう。なお、16Vを直接ぶっこむのはマズい(昨日書いたように仕様では上限が15V)ような気もするので、そのうち3端子レギュレータで減圧できるようにするため基板にスペースを空けておけばいいだろう。
ざっと、手持ちの部品を物色して、上記の写真の部品を集めた。回路設計はまだしてないので、電子部品はまだである。上左から、9PINのガワ、LOOXメビウス変換プラグ(利用中)、加工済みケース、ケースの残り、秋月のライタ用のアダプタプラグ、切り替えスイッチ、加工済みのユニバーサル基板、ネジ一式、9PINのメス、オス、ガワ付きのオス(再利用)、である。
ケースは100円ショップで4個100円のものである。秋月の基板を削らないと入らないのがアレだが、サイズがちょうどよく、半透明なのでLEDを外部に出す必要もなく、柔らかい材質で加工しやすく、なんといっても1個25円と安い。おまけに、開けやすさバツグン、しっかり保存、汚れを落としやすい角丸型で、電子レンジ加熱、冷凍保存OK(と書いてある)のニクいヤツである。


