SVX日記
2007-12-30(Sun) たぶんドルアーガのゴーストが持ってるアレを作る
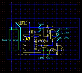
あまり考えなしに作っていたら、カソードコモンなブツになっていた。こうなると、NPNでなく、PNPで引っ張る必要がある。2SC1815は大量に在庫しているが……と、どうにか、2SA1015が見つかった。よっしゃ。
次はランプの中の容積を考えながら、基板サイズを決定。容積は極めて限定されている。いつものことだが、かなり無理矢理に集積する。でも実は、オイラ的には、この配線パターンのデザインこそ一番楽しくコダわるところかもしれない。詰め将棋とかコードゴルフみたいでオモシロいんだよね。よし。どうにか詰め込んだ。
最近はやや収まったものの、オイラの息子のイッペイは、非常にコロコロと寝床を縦横無尽に転がるので、オイラが寝るときに、踏んだり蹴ったりしないよう、コレを持って寝床に向かうのである。で、枕元に置けば勝手に消える。おぉ、便利。
とりあえず、ファイル一式を置いておく。
[ツッコミを入れる]








